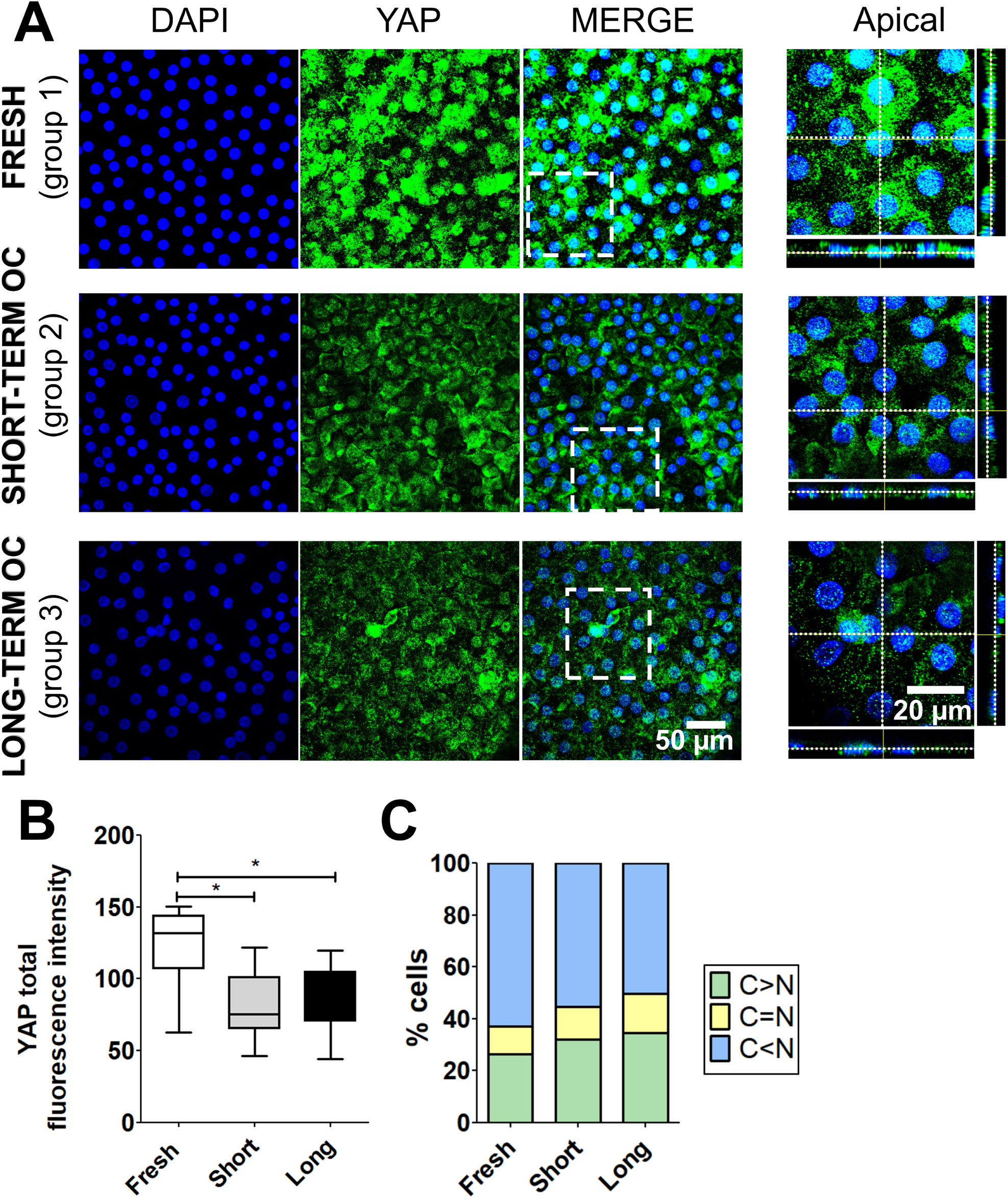
Fig. 2

Expression and subcellular localization of YAP in the corneal endothelium during organ culture (OC). (A) Immunostaining of YAP (in green) in fresh, short- and long-term OC corneas. Cell nuclei were counterstained with DAPI (in blue). (B) Quantification of total fluorescence intensity (unitless) of YAP in the three conditions. Statistical analysis was conducted using the non-parametric Kruskal–Wallis test, with *p < 0.05 (C) Quantification of the subcellular distribution of YAP based on the C/N ratio in the three conditions: cytoplasmic (C > N), nucleocytoplasmic (C = N), and nuclear (C < N) fraction. Khi2 test, p < 0.001.