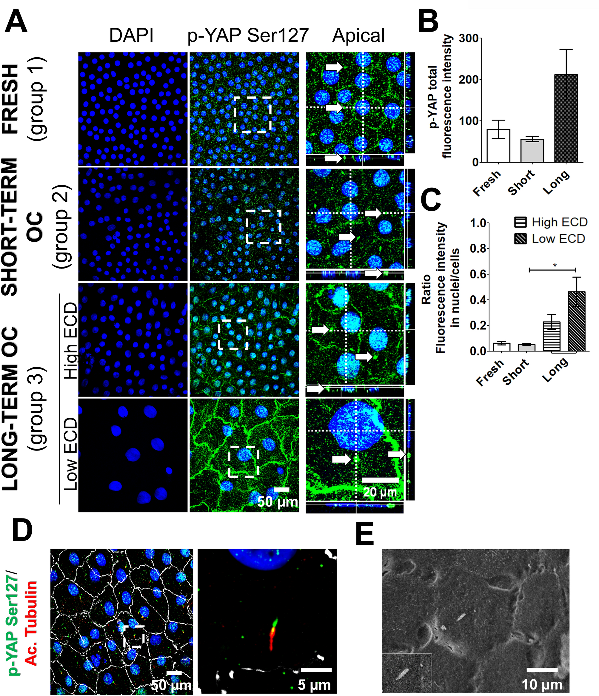
Fig. 5

Subcellular localization of phosphorylated YAP at Serine 127 as a function of endothelial cell density during corneal organ culture. (A) Immunostaining of p-YAP Ser127 (in green) in corneal endothelial cells, compared across different storage durations (fresh, short-term, and long-term). Nuclei were counterstained with DAPI (in blue). (B,C) Quantification of p-YAP Ser127 fluorescence total and in nuclei across fresh, short-term, and long-term storage. Differences were studied using the Kruskal–Wallis test, with * indicating significance when p < 0.05. (D) Immunostaining of p-YAP Ser127 (in green), acetylated α tubulin (in red) and ZO-1 (in white) in long-term organ-cultured cornea. (E) Scanning electron microscopy of primary cilium in corneal endothelial cells of a long-term organ-cultured cornea.