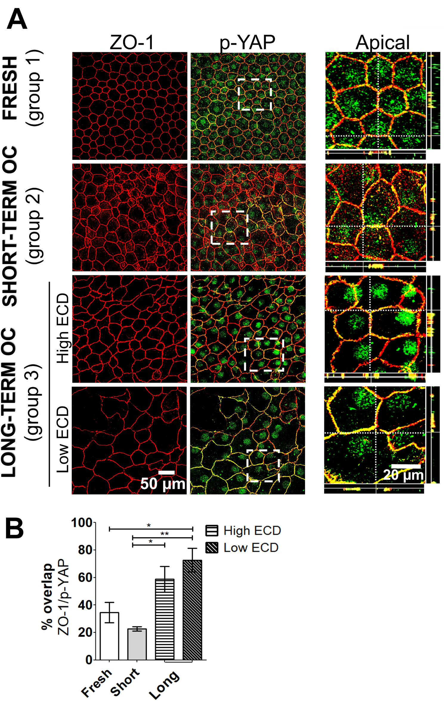
Fig. 6

Junctional localization of phosphorylated YAP at Serine 127 as a function of endothelial cell density during corneal organ culture. (A) Immunostaining p-YAP Ser127 (in green) and ZO-1 associated-tight junctions (in red) in fresh, short-term and long-term stored corneas. (B) Quantification (in %) of the fraction of ZO-1 overlapping with the fraction of p-YAP Ser127 (in yellow) across all three conditions. Statistical analysis was performed using the non-parametric Kruskal–Wallis test, with *p < 0.05 and **p < 0.01.