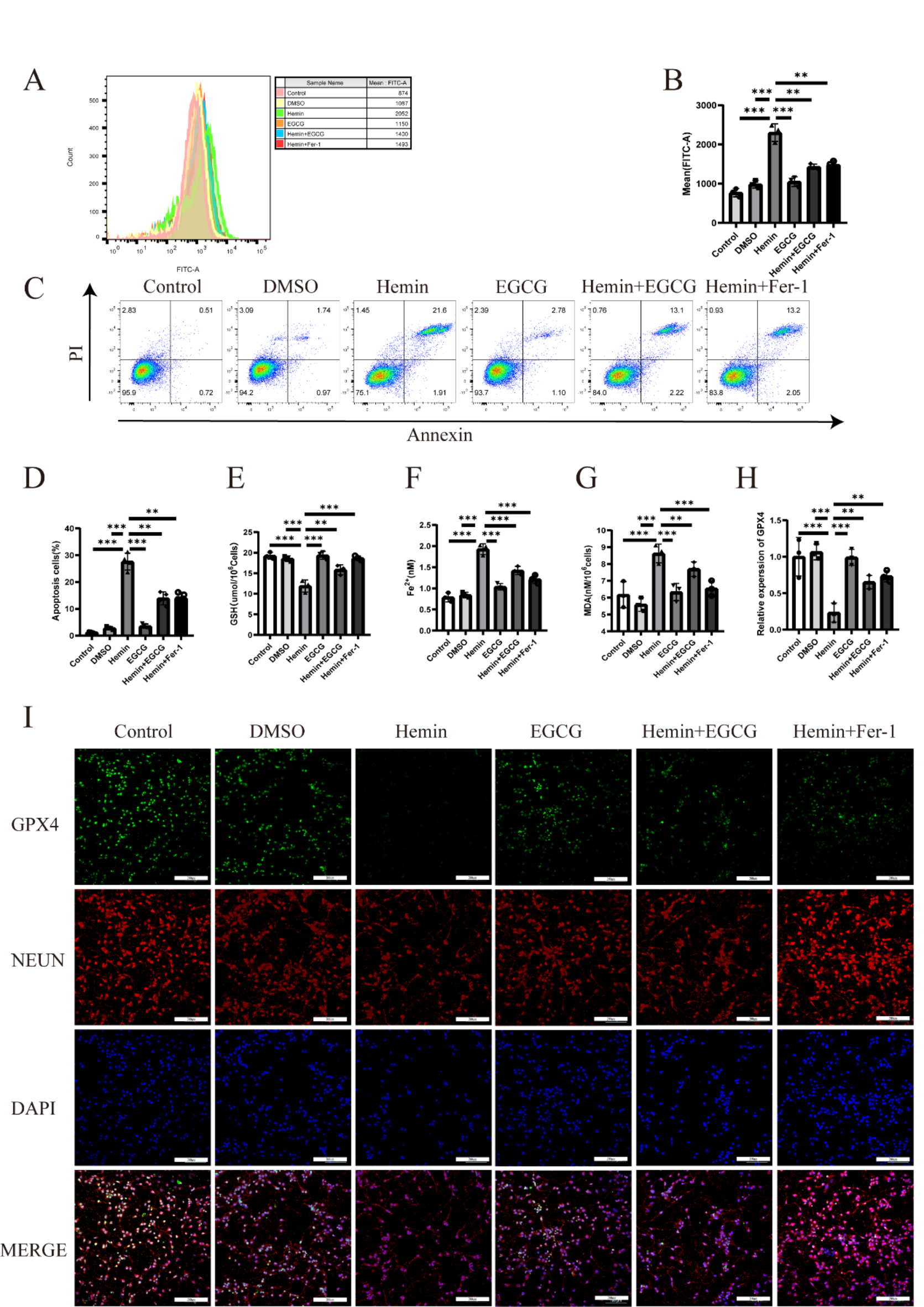
Fig. 2

The effects of EGCG on iron death and apoptosis of primary cortical neurons induced by Hemin. (A and B) Immunofluorescence probes were used to evaluate ROS levels by flow cytometry (n = 3). (C and D) Evaluation of cellular apoptosis levels (n = 3). (E, F, and G) Measurement of GSH levels, Fe2 + levels, and MDA levels in specified primary cortical neurons after 24 h of Hemin induction (n = 3). (H) Statistical analysis of relative fluorescence intensity of GPX4 expression in different groups (n = 3). (I) Expression analysis of GPX4 through immunofluorescent staining. Scale bars: I 200 μm; Data were expressed as mean ± standard deviation. *p < 0.05, **p < 0.01, *** p < 0.001, ****p < 0.0001.