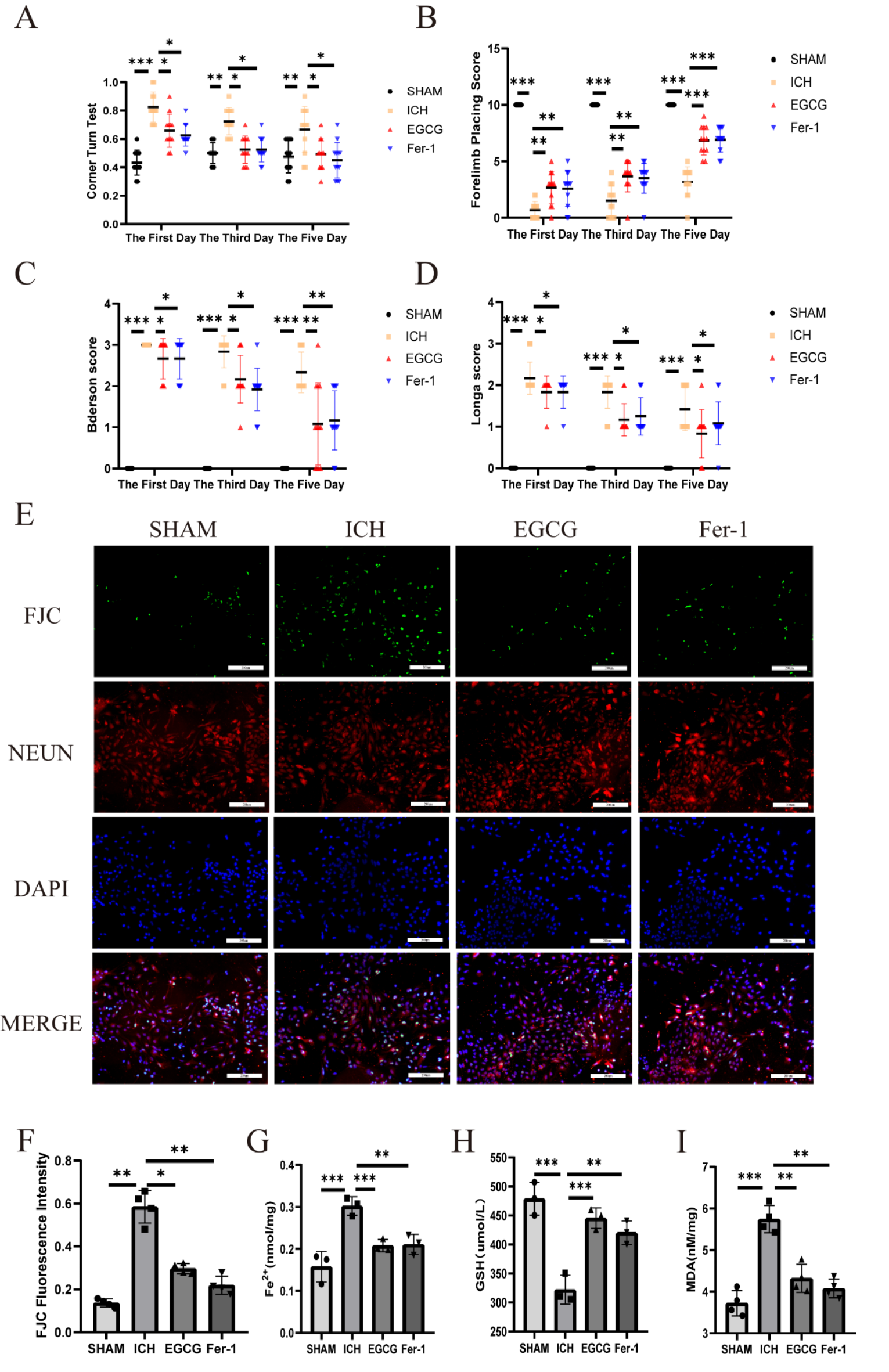
Fig. 5

EGCG alleviated brain damage caused by ICH in a collagenase rat model. (A) Corner turn test conducted from day 1 to day 5 after ICH (n = 12). (B) Forelimb placement test (n = 12). (C) Longa score and (D) Pedersen score were used to evaluate neurological function recovery (n = 12). (E and F) Representative images of Fluoro-Jade C (FJC) staining in brain sections of rats from different groups (n = 4). (G, H, and I) Levels of Fe2+, GSH, and MDA in the brain tissue surrounding the intracerebral hemorrhage were evaluated on the 5th day after ICH (n = 4). Scale bars: E 200 μm; D 4/1µm. Data were expressed as mean ± standard deviation. *p < 0.05, **p < 0.01, ***p < 0.001, ****p < 0.0001.