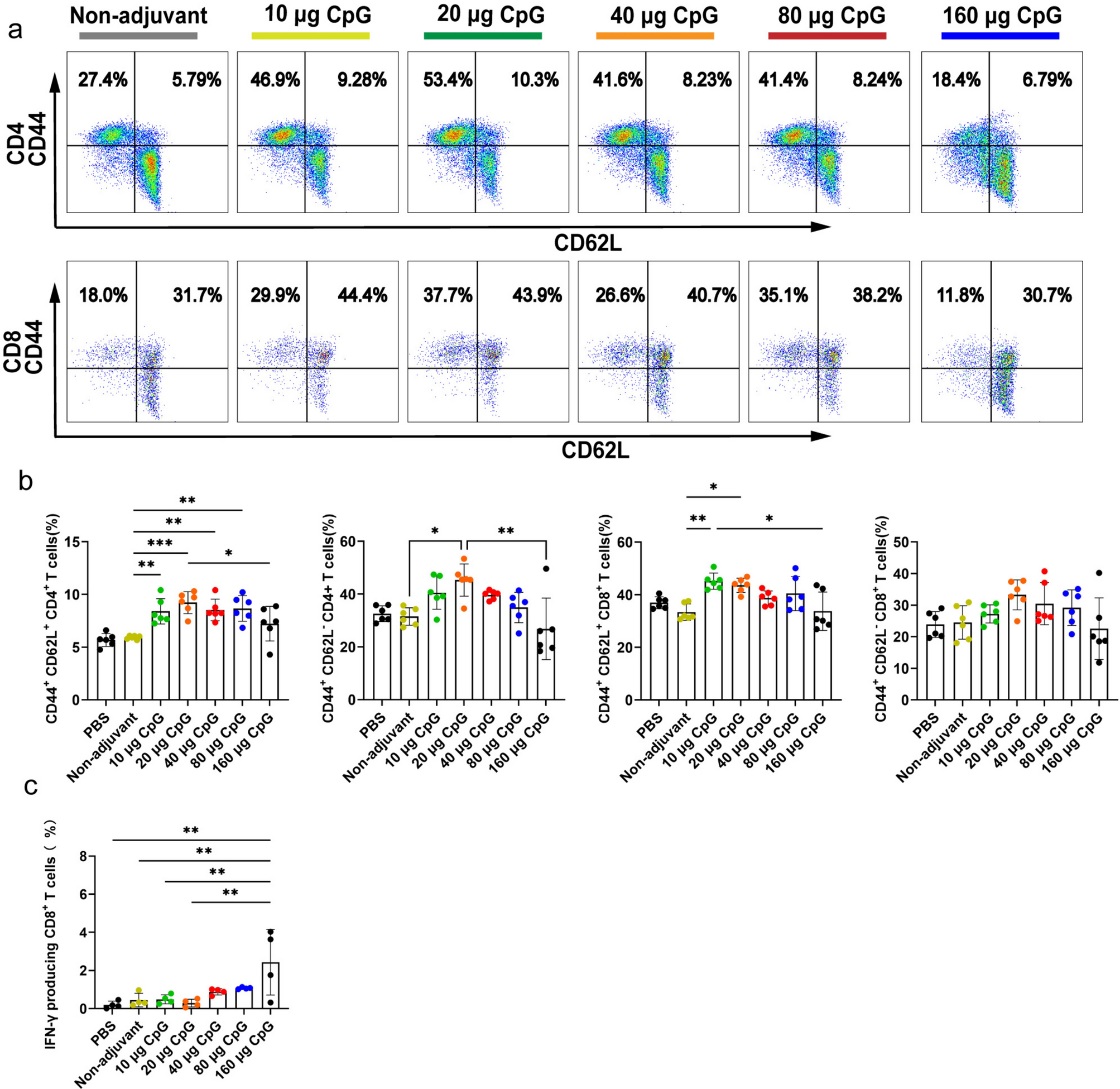
Fig. 5

Flow cytometry assay identifying TEM cells and the production of IFN-γ by T cells at day 28 after first immunization in BALB/c mice. (a-b) The proportion of memory cells among lymphocytes was analyzed across the different groups at day 28. (c) Assessments of the IFN-γ producing CD8+ T cells from immunized mice. *P < 0.05, **P < 0.01, ***P < 0.001. N = 5 to 6.