Fig. 4
From: Sensory regulation of meal sorting in Aedes aegypti mosquitoes

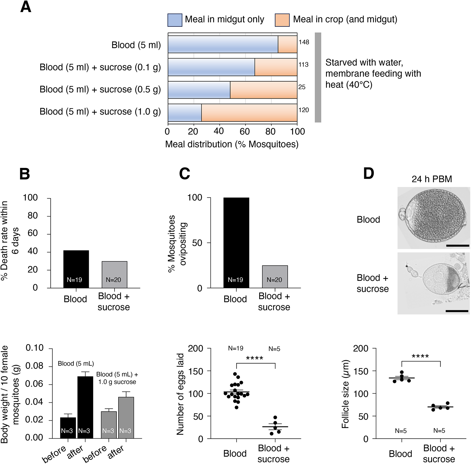
Loosening the crop valve during blood-feeding reduces offspring. (A) Percent of mosquitoes showing “meal in midgut only” (light blue) and “meal in crop (and midgut)” (light orange) under indicated feeding conditions. Mosquitoes were starved for ~ 24 h with access to water prior to feeding on a membrane feeder with heat. Numbers of fed mosquitoes for each condition are indicated to the right of the graph. (B) Percent mortality in the 6-day period after feeding (top). Body weight of female mosquitoes before and immediately after feeding (bottom). (C) Percent of females that laid eggs (top) and mean number of eggs laid per female (bottom). ****p < 0.0001, two-tailed unpaired t-test. (D) Representative images of primary egg chambers at 24 h (top) and mean follicle size (bottom) after feeding on indicated meal. “blood + sucrose” indicates a mixture of blood (5 ml) and sucrose (1.0 g). ****p < 0.0001, two-tailed unpaired t-test. Scale bars = 50 μm.