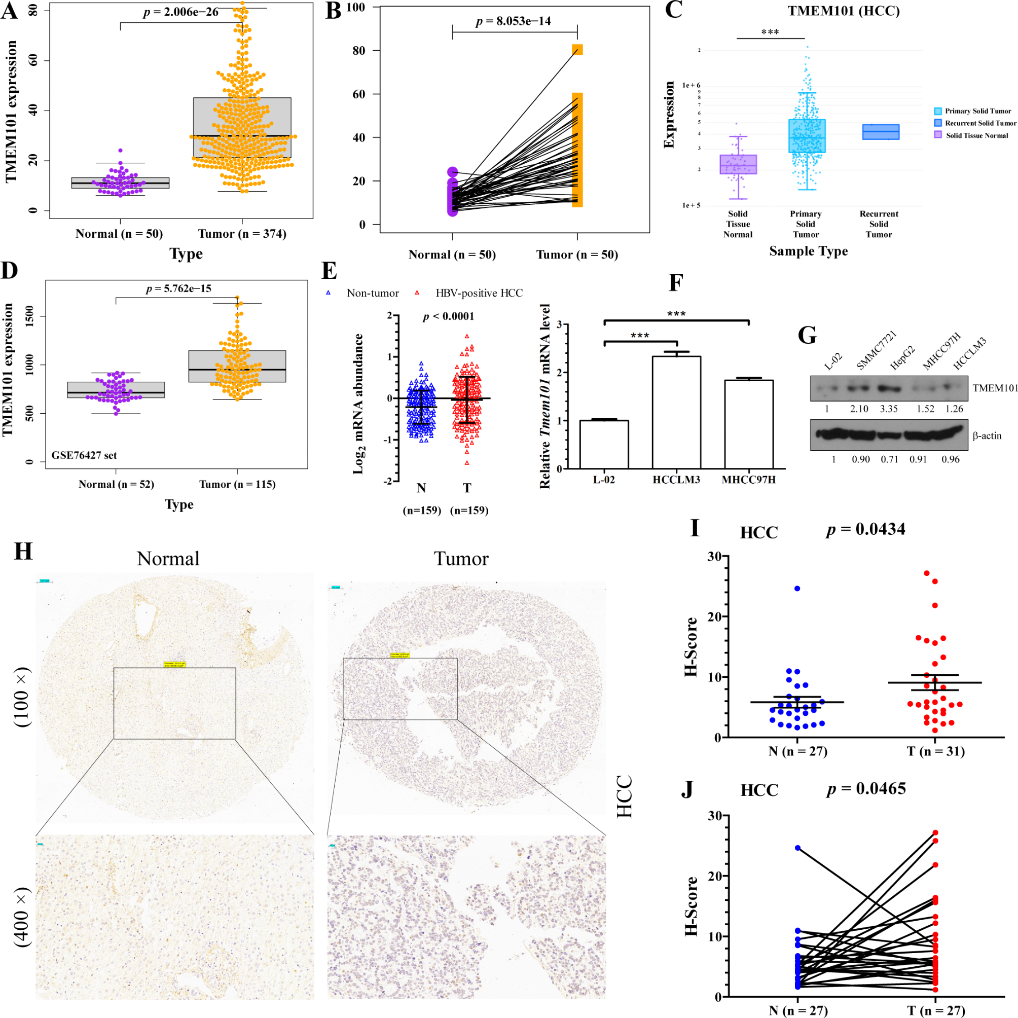
Fig. 1

TMEM101 transcription expression in HCC and adjacent normal liver tissues. (A) The expression of TMEM101 within HCC tissues and adjacent normal liver tissues was examined using RNA-seq (TCGA). (B) Paired expression data of TMEM101 mRNA in HCC and adjacent normal tissues by RNA-Seq in TCGA dataset. (C) mRNA expression of TMEM101 in primary solid tumor, recurrent solid tumor, and adjacent normal liver tissues (DriverDBV3 database). (D) Box plot showing TMEM101 mRNA expression levels in GSE76427 set. (E) The expression levels of TMEM101 mRNA in HBV-associated HCC and matched non-tumor liver tissues were quantified with RNA-seq (n = 159). These findings were acquired from the research of Gao et al.[12]. (F) Real-time qPCR analysis of TMEM101 mRNA expression in human hepatocytes and HCC cell lines. (G) The expression levels of TMEM101 protein in various liver cancer cell lines were analyzed via Western Blot in comparison to the normal liver cell line L-02. (H) Representative in situ hybridization images (DAB staining) of TMEM101 in HCC and adjacent normal tissues. (I) H-score summary statistics were calculated for HCC and non-tumor liver tissues. (J) Relative expression levels of TMEM101 in HCC and corresponding normal tissues. ***, p < 0.001.