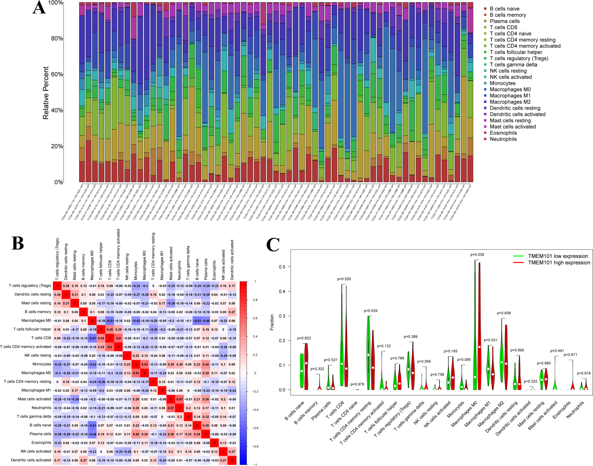
Fig. 9

Immune cells in HCC. (A) Estimated 22 immune leucocyte fractions in HCC by CIBERSORT algorithm. Each chart exhibited the cell proportions of each patient, and 22 immune leucocytes were in different colors on the right. (B) Correlations between different immune cell proportions are shown. Red denotes a positive correlation, while blue denotes a negative correlation. (C) Immune cell fractions in the TMEM101 low expression group (green) and the TMEM101 high expression group (red).