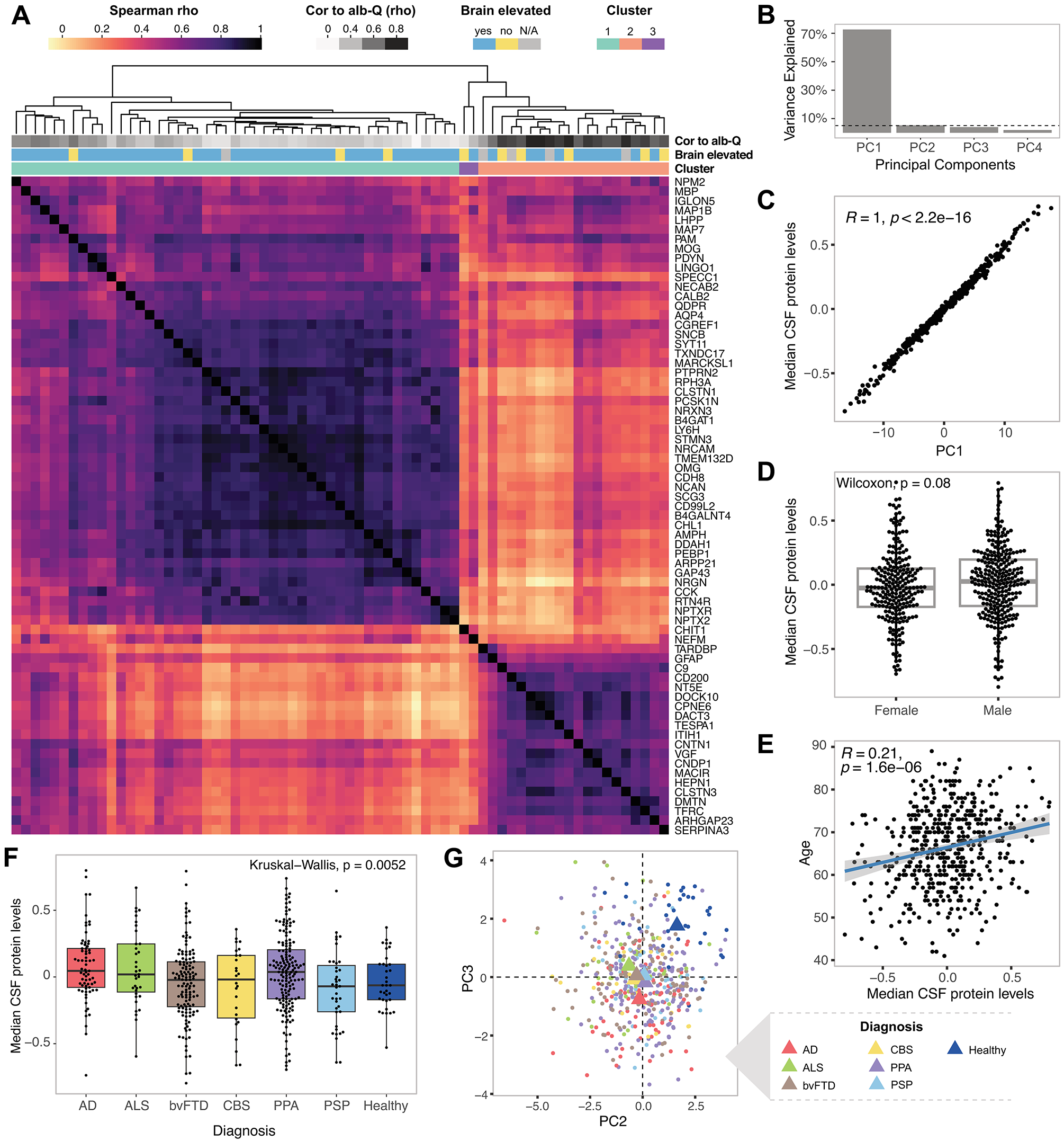
Fig. 1

Median CSF levels of co-varying brain-derived proteins reflect the main variability between individuals. (A) A heatmap showing Spearman correlations between the measured proteins using the full sample cohort of 499 individuals. The heatmap is annotated with correlation of the individual proteins to albumin CSF/serum quotient, and classification of the proteins based on specificity to brain tissues according to the transcriptomic data provided in the Human Protein Atlas (www.proteinatlas.org). (B) Variance in the data explained by the first four principal components from principal component analysis (PCA) performed on all samples using cluster 1 proteins. (C) Pearson correlation between PC1 and median levels of cluster 1 proteins per individual. (D) Comparison of median levels of cluster 1 proteins in males and females in the full cohort. (E) Pearson correlation between age and median levels of cluster 1 proteins. (F) Comparison of median levels of cluster 1 proteins between individuals stratified based on diagnosis. (G) Visualization of separation of healthy individuals from the rest of the cohort provided by PC2 and PC3.