Fig. 2
From: Analyzing exosomal miRNA profiles in tetralogy of fallot fetuses’ amniotic fluid

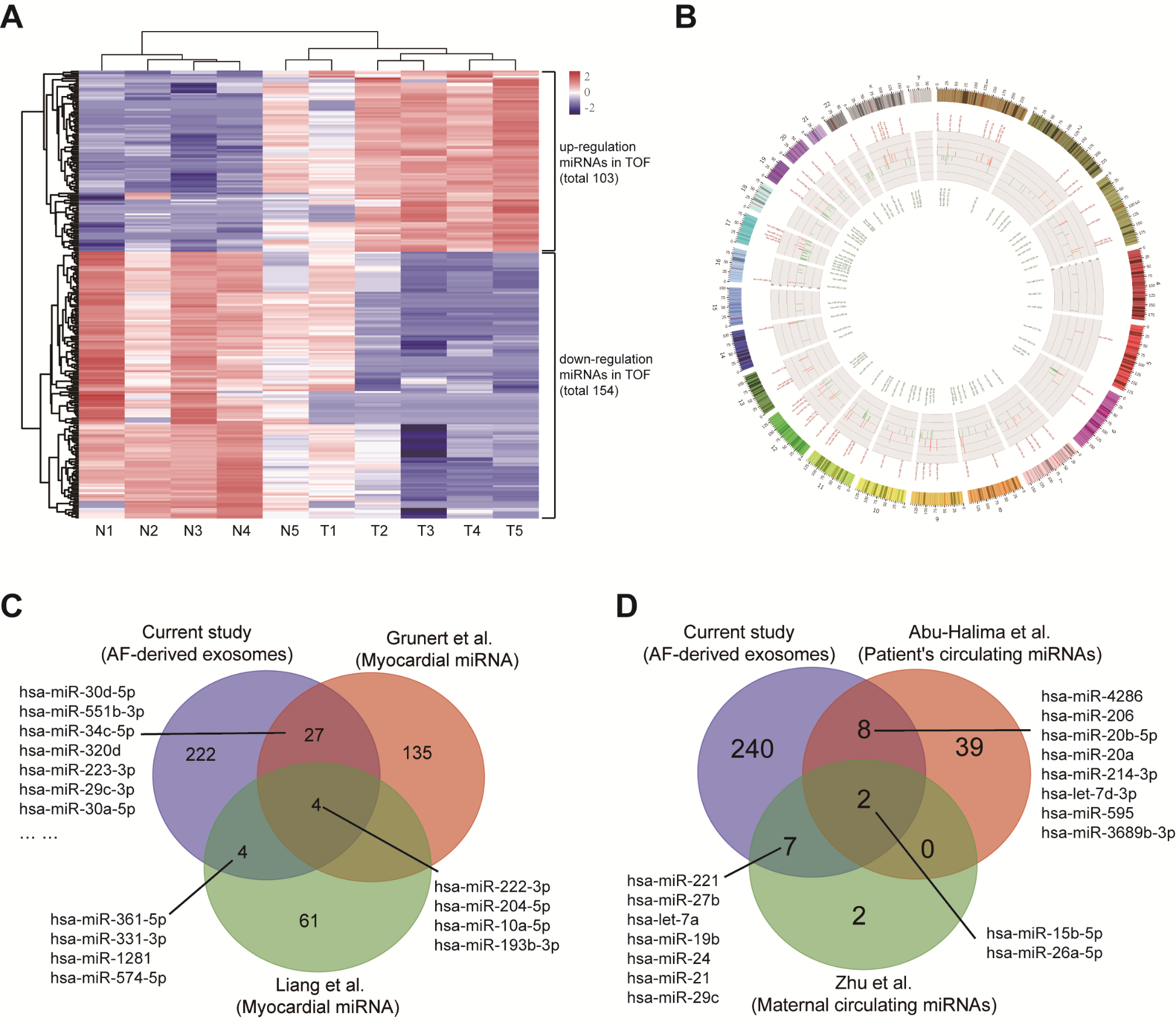
Differentially expressed miRNAs in TOF AF-derived exosomes compared to AF-derived exosomes from healthy controls. (A) Heatmap based on the 257 DE-miRNAs in AF-derived exosomes from healthy controls (N1-N5) and fetuses with TOF (T1-T5). (B) The genomic locations of DE-miRNAs are distributed throughout the human chromosomes. (C) Overlap of DE-miRNAs in AF-derived exosomes from fetuses with TOF identified in the present study and differentially expressed myocardial miRNAs in TOF patients identified in previous studies. (D) Overlap of DE-miRNAs in AF-derived exosomes from fetuses with TOF identified in the present study and differentially expressed circulating miRNAs in TOF patients and circulating miRNAs in women carrying fetuses with TOF identified in previous studies.