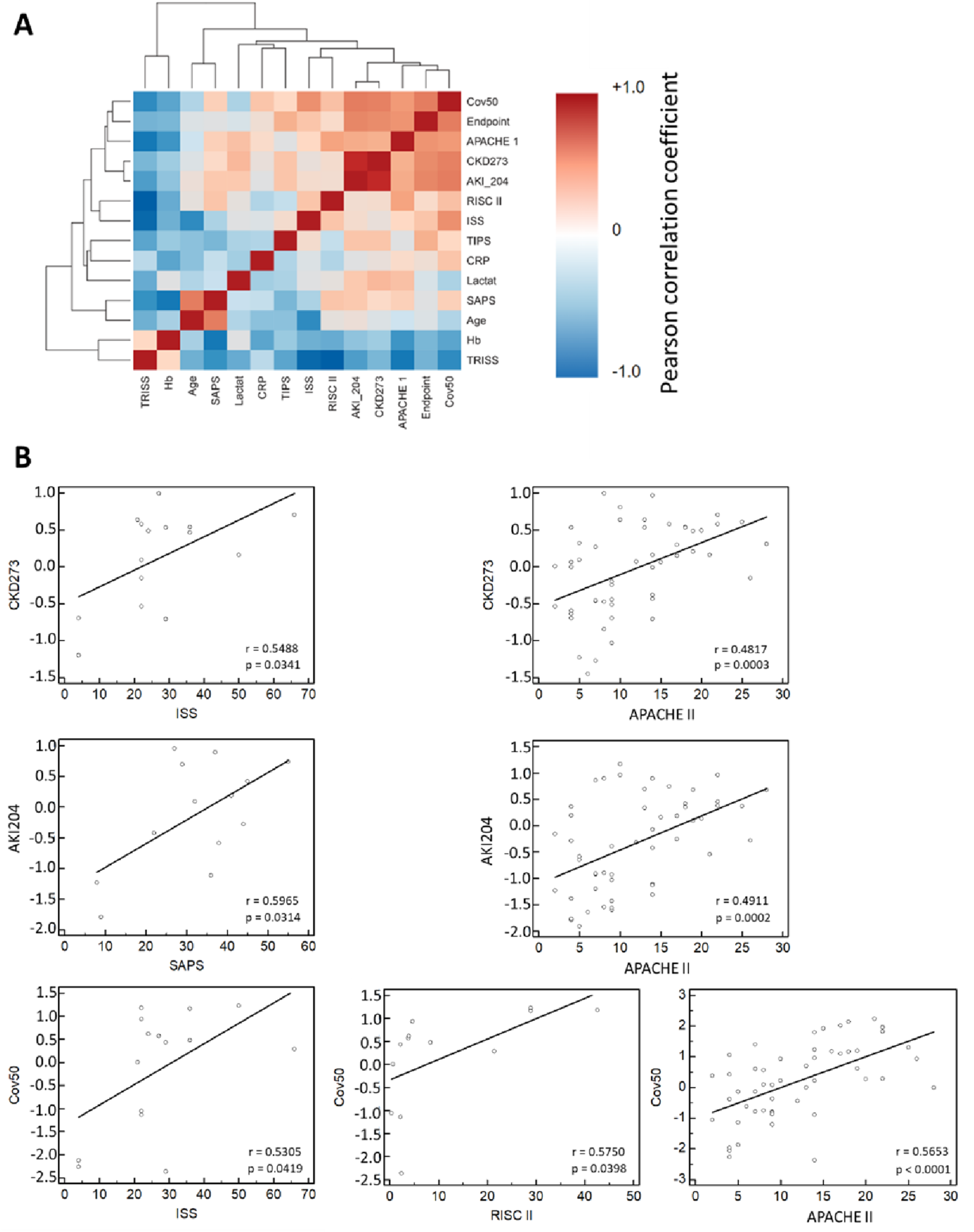
Fig. 3

Chart of correlation statistics between the clinical parameters, ICU severity scores and peptide-based classifiers scores. (A) The correlation metrics based on Pearson analysis, with positive correlations shown in dark red and negative correlations in blue. (B) Scatter diagrams with regression lines for significant associated urinary peptide classifiers with established severity scores with the corresponding correlation coefficients (r) and p-values (Steigers Z-Test).