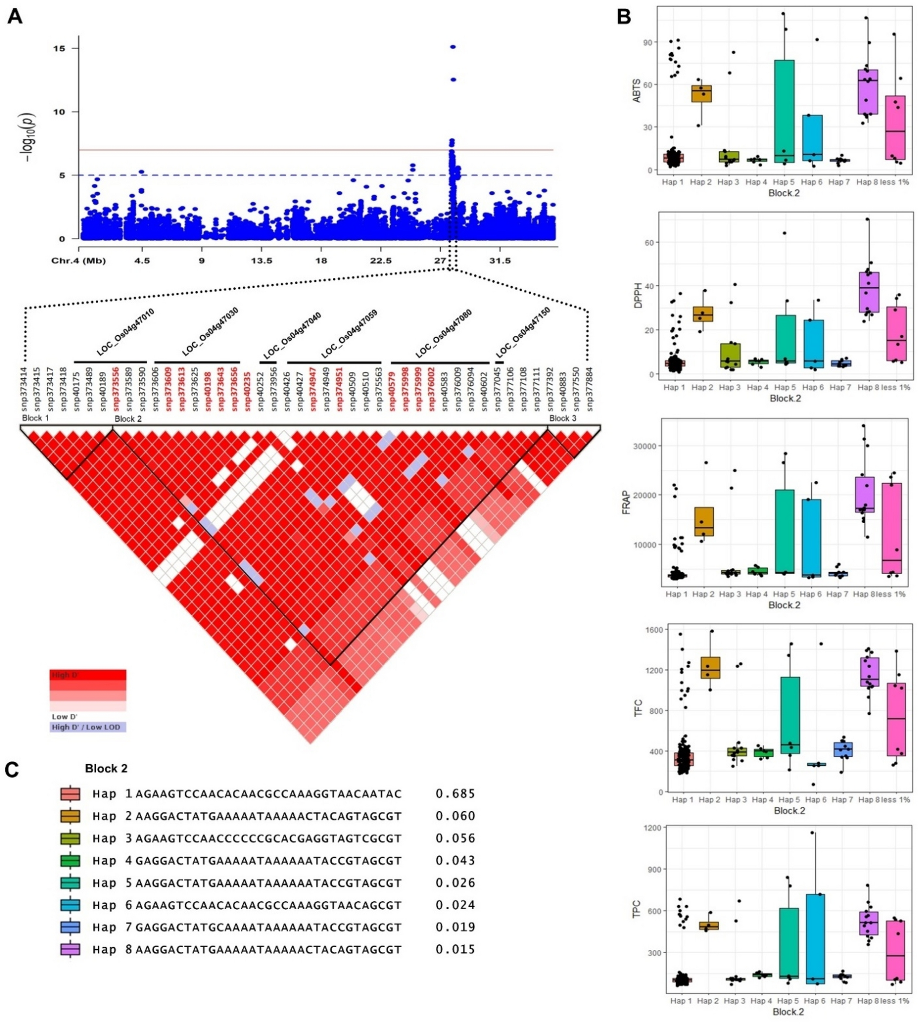
Fig. 7

Linkage disequilibrium near snp40579 and distribution of haplotype of each phenotype. (A) Local Manhattan plot (top) and LD heatmap (bottom). The significant SNPs within the block are represented in red font. (B) Boxplot of distribution of each haplotype in Block 2 regarding all antioxidant phenotypes. (C) The sequences of eight haplotypes in Block 2 have frequencies > 0.01. Numbers on the right-hand side represent the frequency of each haplotype.