Fig. 2
From: MiR-363-3p induces tamoxifen resistance in breast cancer cells through PTEN modulation

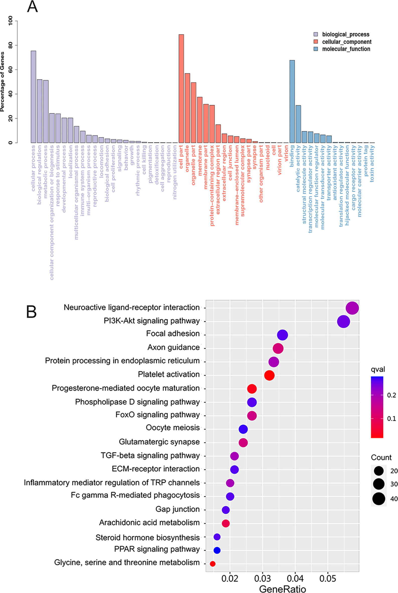
GO and KEGG enrichment analysis. (A) Bar graph depiction of the GO enrichment analysis of the target genes of differentially expressed miRNAs. GO, Gene Ontology. The different colors signify the three broad categories of GO enrichment: biological processes, cellular components and molecular function. (B) KEGG enrichment analysis. KEGG, Kyoto Encyclopedia of Genes and Genomes. The size of each dot indicates the number of genes enriched in that GO subcategory. Larger dots indicate more genes enriched in that GO subcategory and vice versa.