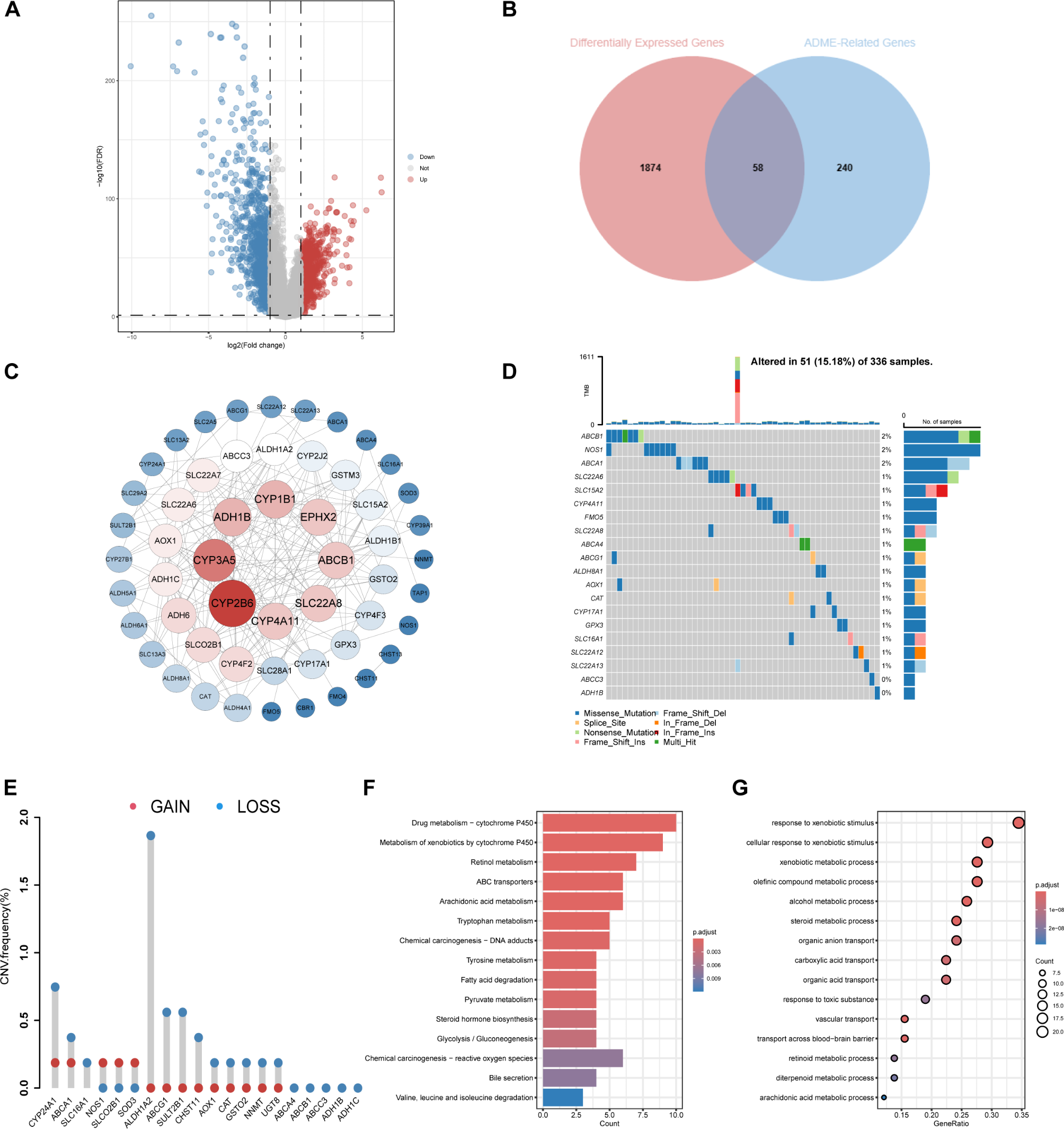
Fig. 4

Variant landscape of ARGs in KIRC patients. (A) Volcano plot of DEGs in KIRC (blue: downregulated DEGs; red: upregulated DEGs; gray: unchanged genes), FDR < 0.05 and |log2FC| > 1. (B) Venn diagram between KIRC DEGs and ARGs. (C) PPI network of ADME-related DEGs. (D) Oncoplot of the top 20 ADME-related DEGs in the TCGA cohort. (E) Frequencies of CNV gain, loss, and non-CNV among the top 20 ADME-related DEGs. (F) Bar plot of KEGG analysis of ADME-related in KIRC. (G) Dot plot of GO BP analysis of ADME-related in KIRC. GO, Gene ontology; KEGG, Kyoto Encyclopedia of Genes and Genomes.