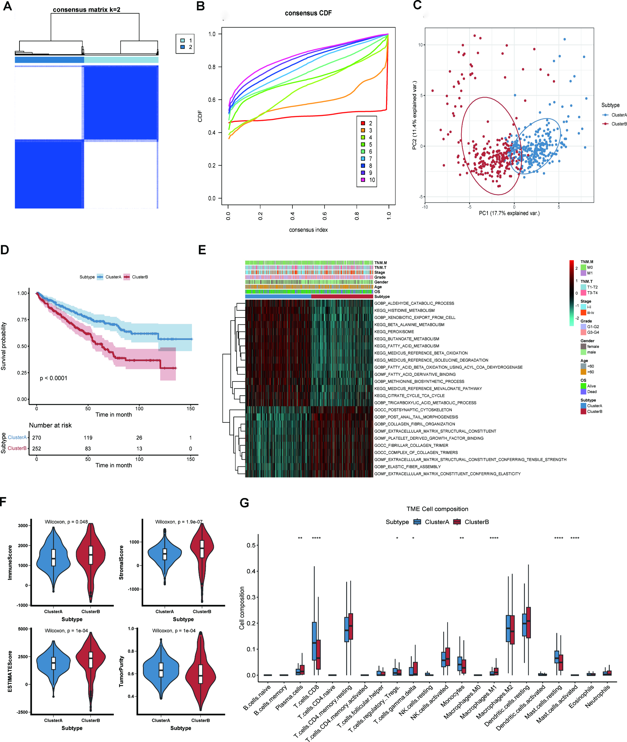
Fig. 5

Subtype identification, TME infiltration characteristics, and biological signal features of two distinct ADME related clusters in KIRC. (A). Samples from the TCGA-KIRC cohort were divided into two clusters using a consensus clustering algorithm (k = 2). (B) Cumulative Distribution Function (CDF) from k = 2 to 10. (C) Principal Component Analysis (PCA) shows significant differences between the two ADME clusters. (D) Kaplan-Meier curve shows different overall survival (OS) between the two ADME clusters. (E) Heatmap shows differences in clinical characteristics and biological functions between two ADME clusters. (F) The violin plot shows higher immune infiltration, stromal, and ESTIMATE score and lower TumorPurity in ClusterB. (G) The boxplot of 28 infiltrated immune cell types was calculated by CIBERSORT between the two ADME clusters. *p < 0.05; **p < 0.01; ***p < 0.001; ****p < 0.0001.