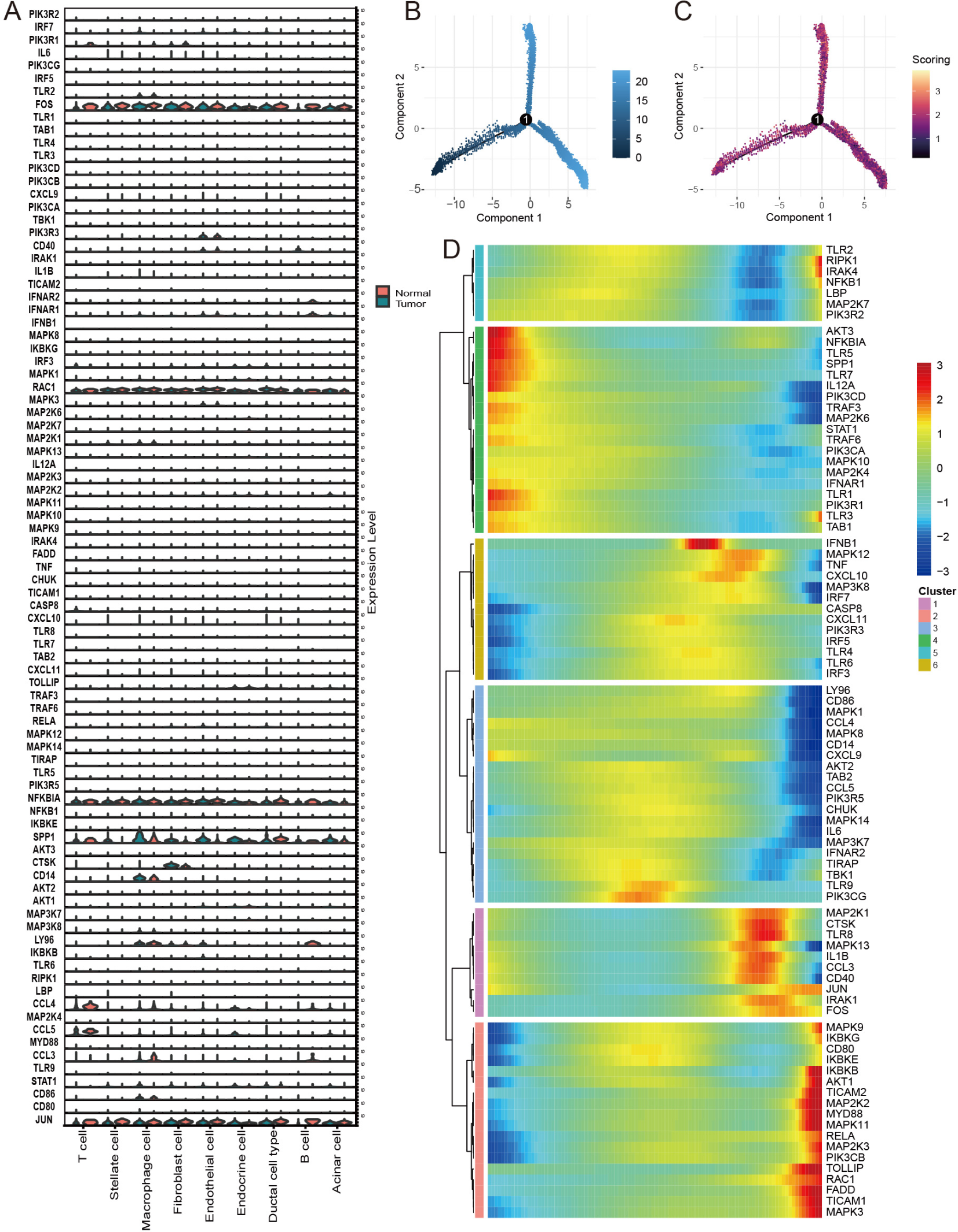
Fig. 3

Pseudotime trajectory analysis and cell–cell communication. (A) Expression comparison of TLR signaling pathway related genes in 9 cell cluster species (normal tissue and cancer tissue). (B) The evolutionary phylogenetic trees of ductal cells annotated by pseudotime. (C) TLR signaling pathway gene set Scoring during ductal cells differentiation. (D) Heatmap of 102 TLR signaling pathway related genes identified by branch expression analysis modeling.