Fig. 3
From: hsa-mir-483-3p modulates delayed breast cancer recurrence

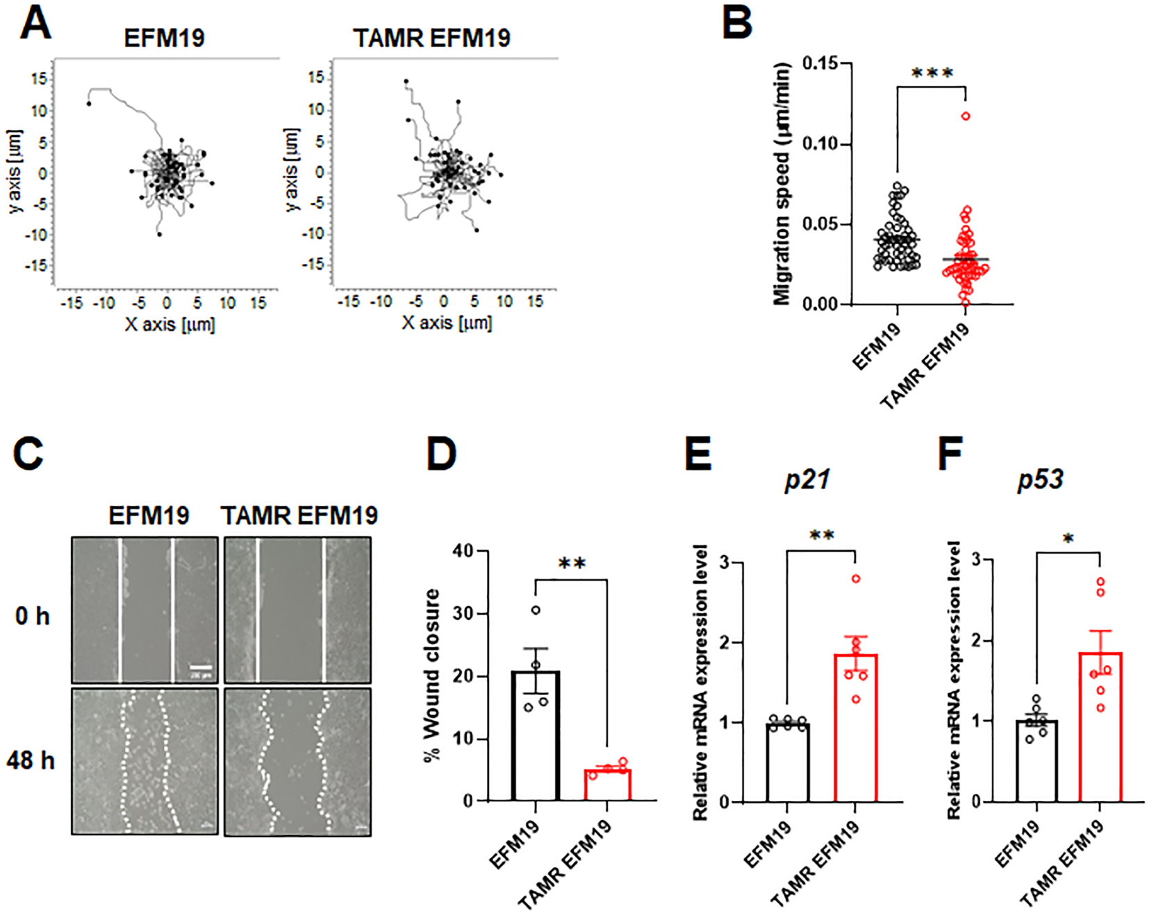
TAMR EFM19 cells show reduced motility and dormancy in related gene expression. (A) Spatial tracking of parental or TAMR EFM19 cell movement during the 6 h time-lapse imaging where each cell lies at the origin (0,0) at t = 0 h. The plots show the motility of individual cells in one representative experiment. Cells are indicated as black dots. The movement of each cell was traced using ImageJ software with a manual tracking plugin. The migration speed graphs were summarized using n = 50 individual cell tracking results. (B) Quantification of migration speed revealed the cellular velocities of individual cells (n = 3 independent experiments; unpaired t-test, ***p < 0.001). (C) Wound healing ability in parental EFM19 and TAMR EFM19 cells. Photos were captured at 0 h and 48 h. The closed area indicated by the white line was quantified using ImageJ software. Scale bar = 200 μm. (D) Graph shows the percentage wound closure as quantified using ImageJ software (n = 4; unpaired t-test, **p < 0.01). (E,F) Gene expression levels of p53 and p21 in parental and TAMR EFM19 cells were evaluated by quantitative real-time reverse transcription polymerase chain reaction experiments (qRT-PCR; n = 3 independent experiment, unpaired t-test, *p < 0.05, **p < 0.01).