Fig. 4
From: hsa-mir-483-3p modulates delayed breast cancer recurrence

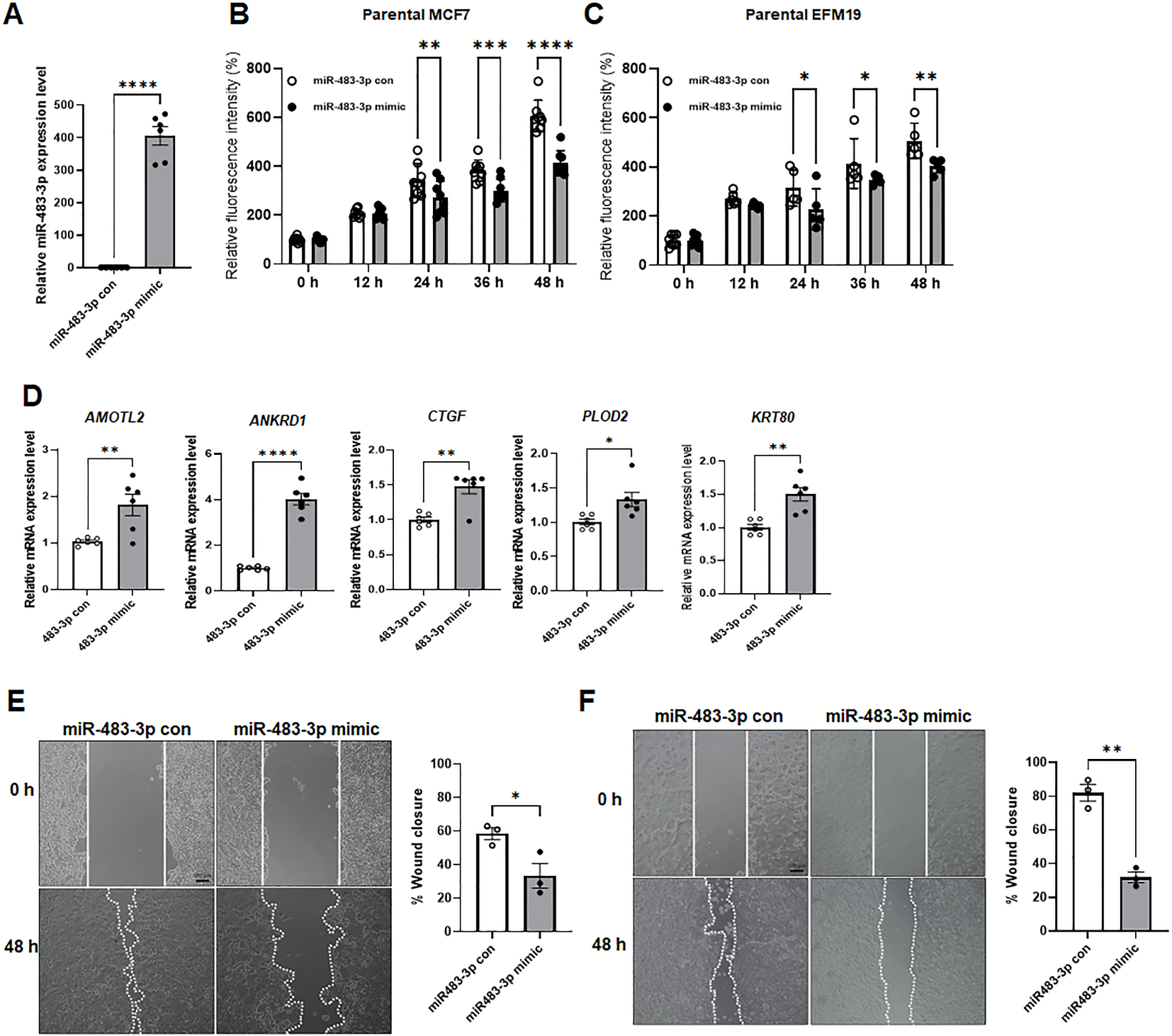
miR483-3p mimics dormancy-like features of breast cancer cells. (A) The expression level of miR483-3p was evaluated using qRT-PCR in parental EFM19 cells after transfection with miRNA control or miR483-3p mimic (unpaired t-test, ****p < 0.0001, n = 3). (B) and (C) Parental EFM19 cells transfected with miRNA control or miR483-3p mimic were evaluated for their proliferation rate at 12 h up to 48 h. Cell viability was assessed using the alamarBlue assay (Two-way ANOVA, *p < 0.05, **p < 0.01, ***p < 0.001, and ****p < 0.0001). (D) Gene expression levels of AMOTL2, ANRKD1, CTGF, PLOD2, and KRT80 in parental EFM19 cells transfected with miRNA control or miR483-3p mimic were evaluated using qRT-PCR (n = 3 independent experiments, unpaired t-test, *p < 0.05, **p < 0.01, ****p < 0.0001). Wound healing ability of parental MCF7 (E) and EFM19 (F) cells transfected with miRNA control or miR483-3p mimic. Photos were taken at 0 h and 48 h. The closed area indicated with a white line was quantified using ImageJ software. Scale bar = 100 μm. Graphs show the calculated wound closure percentage as mentioned in the Methods section (unpaired t-test, *p < 0.05, **p < 0.01).