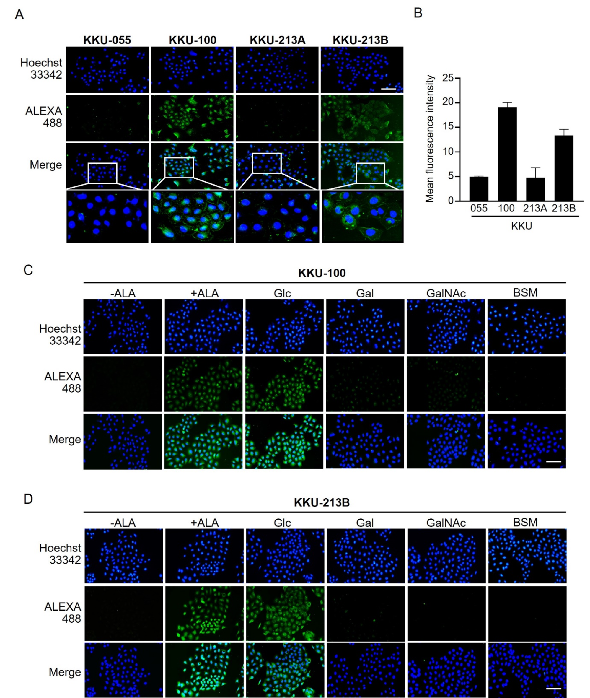
Fig. 3

ALAG expression in CCA cell lines. (A) Non-permeabilized ALA-cytofluorescent staining showed ALAG expression in the cytoplasm and on the cell membrane of CCA cell lines. (B) Mean fluorescent intensity of ALAG expression (mean ± SD) in each cell from three independent experiments. (C) A sugar inhibition test with permeabilized ALA-cytofluorescent staining. Cells were treated with ALA in the presence of glucose (Glc), galactose (Gal), N-acetylgalactosamine (GalNAc), and bovine submaxillary mucin (BSM) at 10 µg/mL, compared to those treated with ALA along (+ ALA) and without ALA (-ALA). The signal of Alexa-448 represents ALAG (green) and Hoechst33342 represents nuclear staining (blue). The scale bar represents 100 µm.