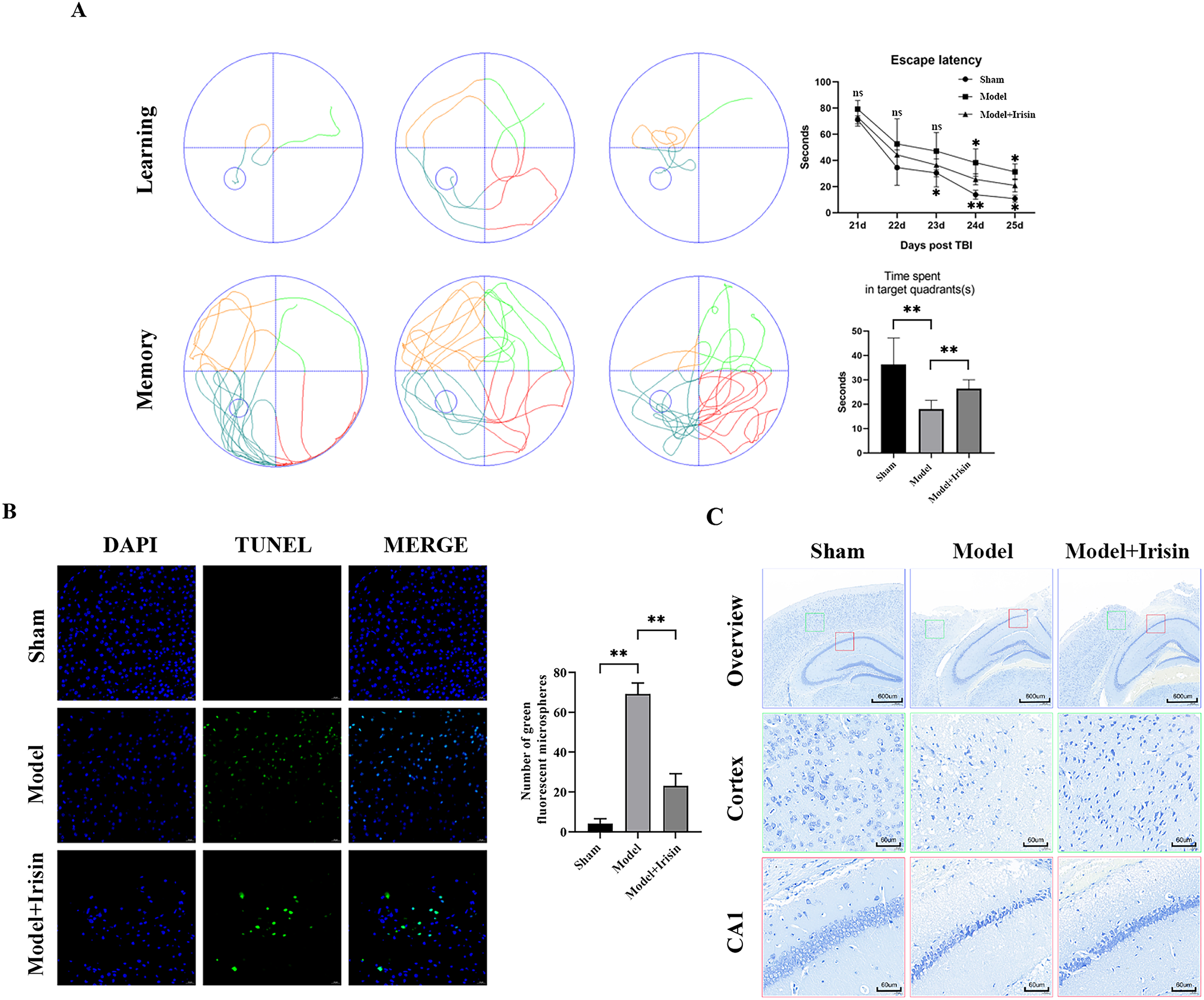
Fig. 2

Irisin improve behavioral ability and brain damage in mice with TBI. (A) Morris water maze test to assess the learning and spatial memory abilities of mice in the sham group, Model group, and Model + Irisin group; (B) TUNEL fluorescence detection of cell apoptosis in the brain tissues of the sham group, Model group, and Model + Irisin group; (C) Nissl staining to assess hippocampal neuron survival in the sham group, Model group, and Model + Irisin group. **P<0.01; *P<0.05; nsP>0.05.