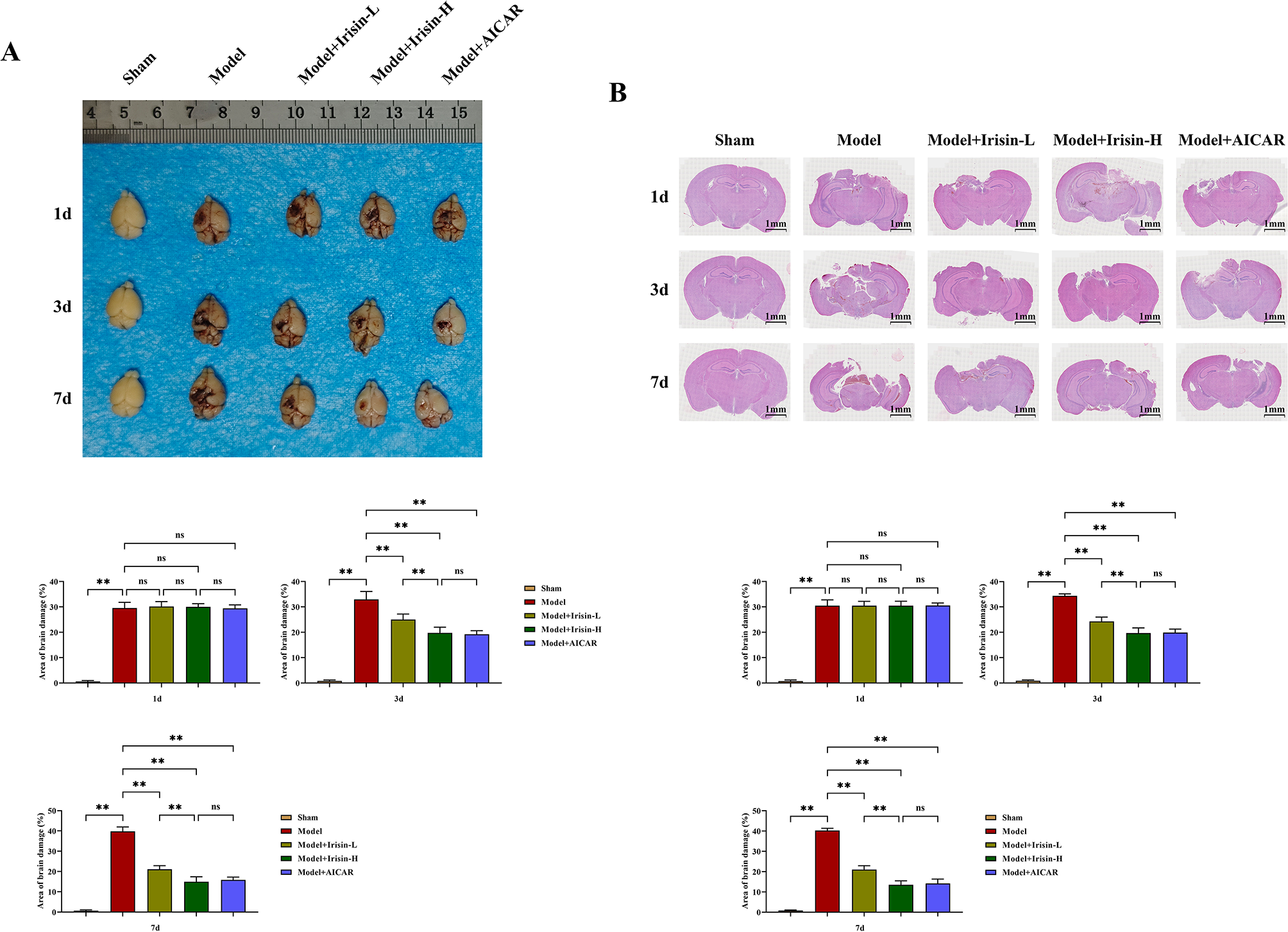
Fig. 3

Irisin significantly reduces damage caused by TBI. (A) Observation of brain tissue specimens from the sham group, Model group, Model + Irisin-L group, Model + Irisin-H group, Model + AICAR group mice; (B) HE staining to observe neuronal damage in the brain tissues of the sham group, Model group, Model + Irisin-L group, Model + Irisin-H group, Model + AICAR group mice. Data are expressed as the mean ± standard deviation. **P<0.01; *P<0.05; nsP>0.05.