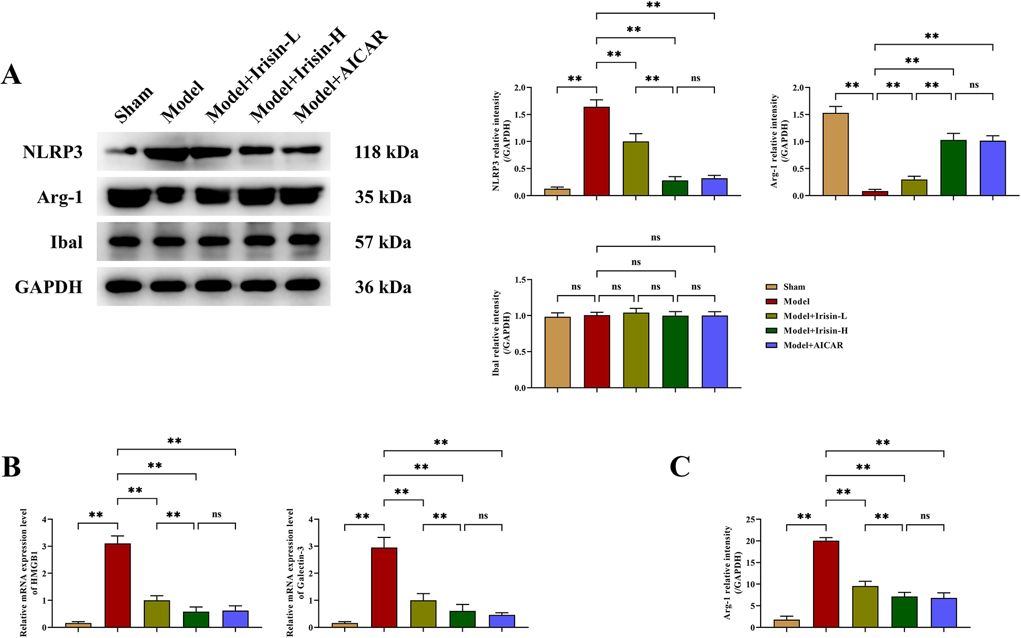
Fig. 4

Irisin significantly reduces damage caused by TBI. (A) Western blot detection of NLRP3, Argianse-1, and Iba1 expression in mouse brain tissue from the sham group, Model group, Model + Irisin-L group, Model + Irisin-H group, Model + AICAR group mice; (B) Q-PCR detection of HMGB1 and Galectin-3 levels in the five groups; (C) ELISA detection of cGAMP levels in the five groups. Data are expressed as the mean ± standard deviation. **P<0.01; *P<0.05; nsP>0.05.