Fig. 6

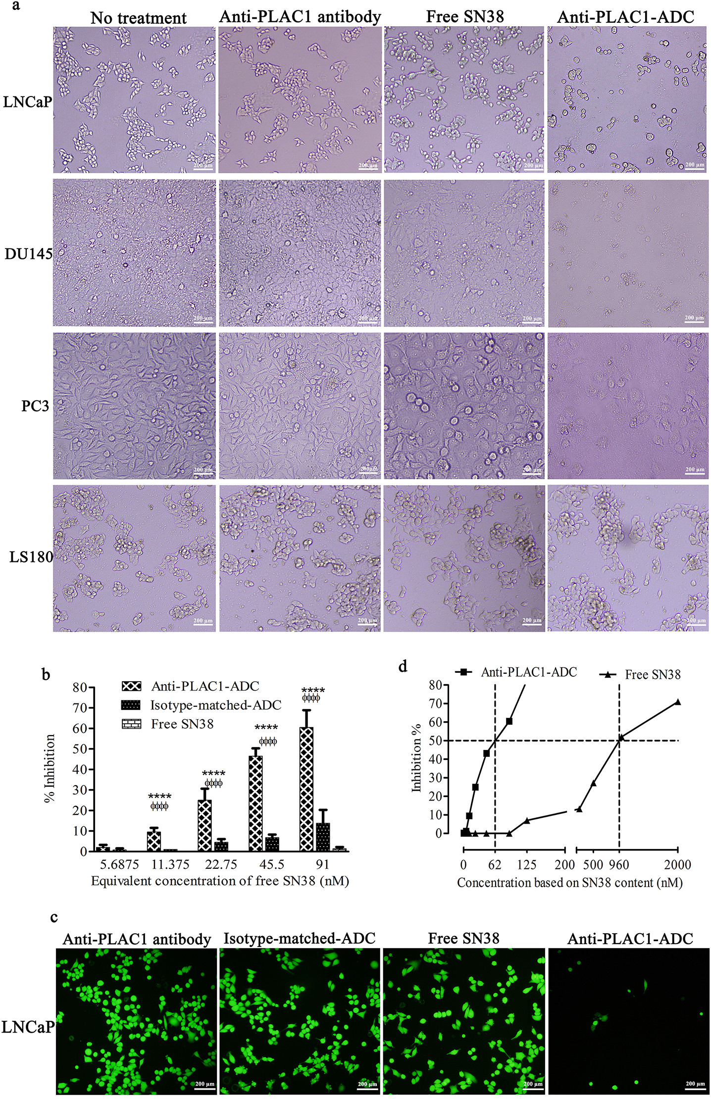
In vitro cytotoxicity assessment of anti-PLAC1-ADC. Prostate cancer cells and LS180, as negative cell control, were treated with at least 2.5 µg/mL anti-PLAC1 antibody or 2.5 µg/mL of anti-PLAC1-ADC, equivalent concentration of free SN38, or remained untreated. Cell morphology was visualized after 48 h under microscope (a). LNCaP cells were treated with different concentrations of free SN38 or equivalent concentrations of anti-PLAC1-ADC or isotype-matched-ADC and the rate of cell cytotoxicity was assessed by Calcein AM fluorometric assay. It is important to note that the highest concentration of antibody (10 µg/mL) was used in some control samples (e.g., DU145 cells) to confirm the absence of toxic effects on the cells, while the ADC treated cells at a concentration of 2.5 µg/mL exhibited clear toxicity. (b). Calcein AM-labeled LNCaP cells were inspected under fluorescent microscope 36 h after treatment with 2.5 µg/mL anti-PLAC1-ADC, isotype-matched-ADC, anti-PLAC1 antibody or equivalent concentration of free SN38 (c). IC50 values for free SN38 and anti-PLAC1-ADC were determined using the Prism software as described in materials and methods (d). Data were generated from four independent experiments. *Anti-PLAC1-ADC vs. free SN38, ϕanti-PLAC1-ADC vs. isotype-matched-ADC, * or ϕp < 0.05, ** or ϕϕp < 0.01, *** or ϕϕϕp < 0.001, **** or ϕϕϕϕp < 0.0001.