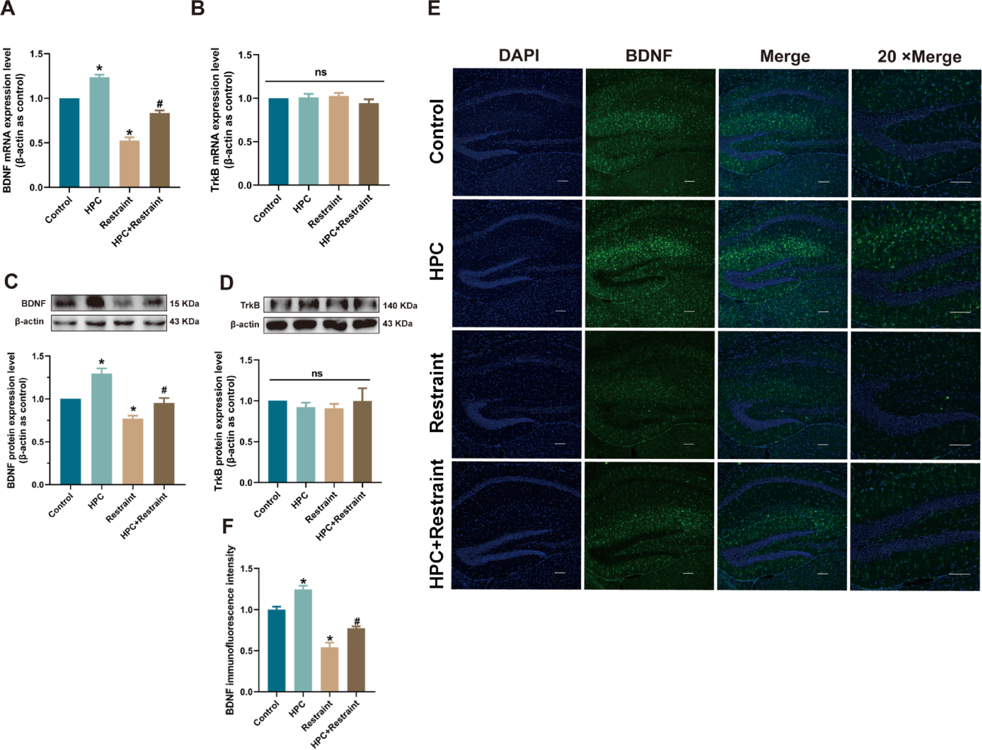
Fig. 3

HPC upregulates expression of BDNF in the hippocampus of restraint stress model mice. The qPCR was performed to detect the expression of BDNF (A) and TrkB receptor (B) at mRNA level in hippocampus of mice. The western blot was used to examine the expression of BDNF (C) and TrkB receptor (D) at protein level in hippocampus of mice. (E) Representative confocal images of BDNF immunofluorescence in the DG region of mouse hippocampus (20x), blue for DAPI, green for BDNF, Scale bars: 50 μm. (F) Immunofluorescence density values of BDNF. Data presented as mean ± SEM, n = 6 for qPCR and western blot, n = 3 for immunofluorescence. * represents a statistically significant compared to the control group, with P < 0.05. # represents a statistically significant compared to the restraint stress model, with P < 0.05.