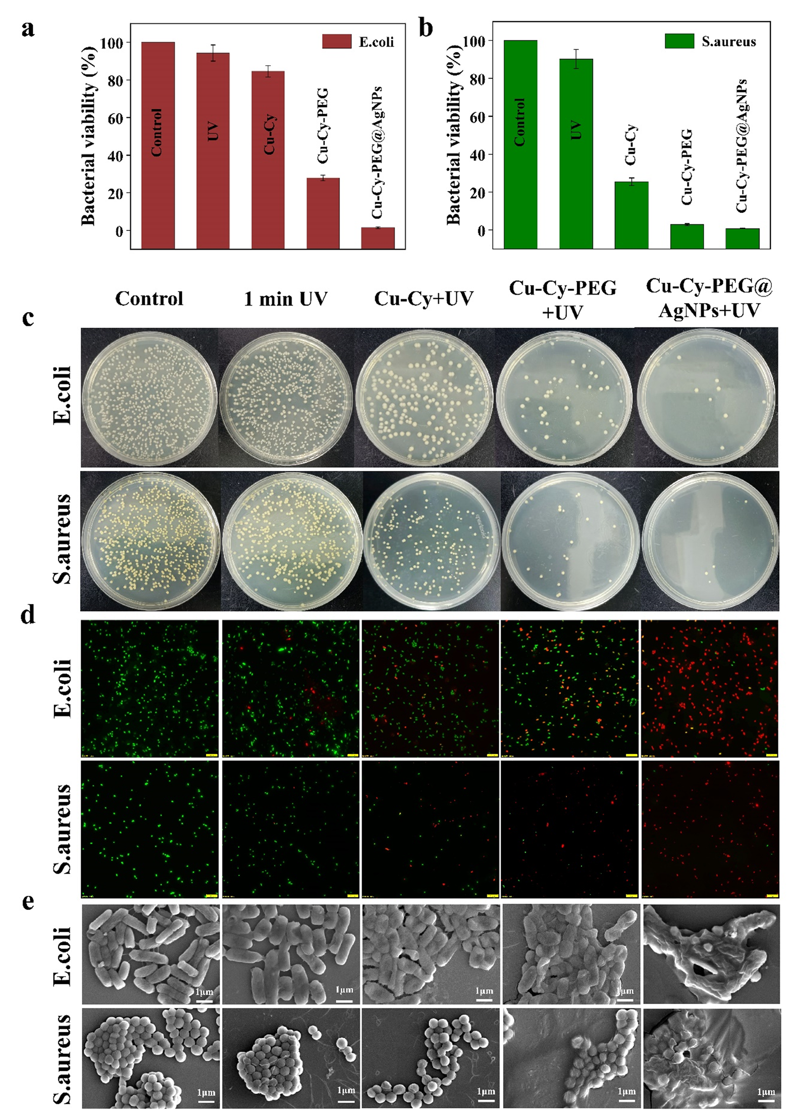
Fig. 5

Survival rates assessment of (a) E. coli and (b) S. aureus treated with different materials; (c) Flatbed assessment of E. coli and S. aureus survival; (d) Live/dead staining images of bacteria with different treatments; (e) SEM images of E. coli and S. aureus samples with different treatments.