Fig. 5
From: A recombinant BCG with surface-displayed antigen induces humoral and cellular immune responses

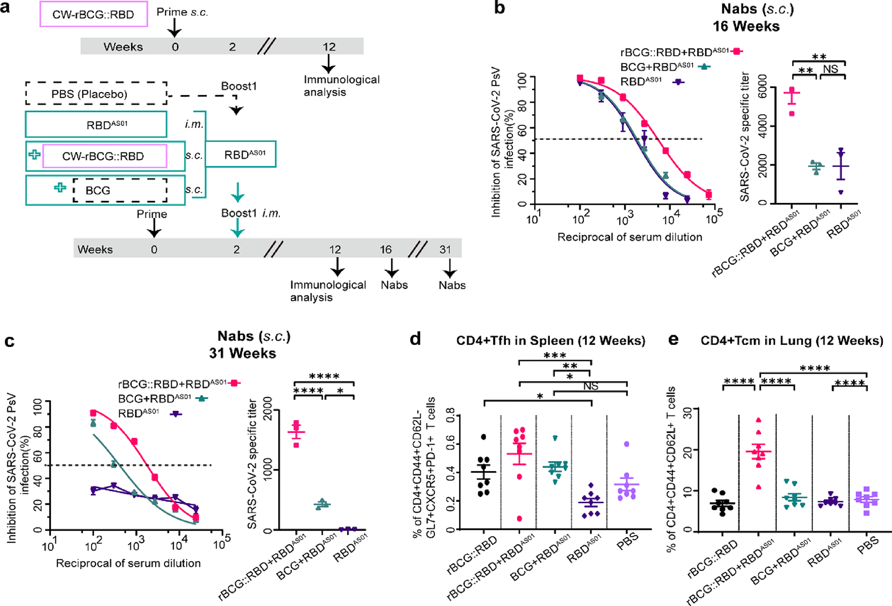
Subcutaneous co-administration of CW-rBCG::RBD with RBDAS01 enhances neutralizing antibodies and RBD-specific memory T cells. (a) Schematic overview of the immunization protocols. BALB/c mice were subcutaneously vaccinated in the footpad with standard-dose BCG, standard-dose CW-rBCG::RBD combined with RBDAS01 (i.m.), or RBDAS01 alone (i.m.). All groups received a subsequent boost with RBDAS01 after 2 weeks. (b, c) Neutralizing antibody titers (NT50) values were measured via a SARS-CoV-2 RBD PsV neutralization assay at 16 weeks (b) and 31 weeks (c) using the sera from six mice per group were pooled in equal volumes. Data are presented as geometric mean ± SEM from two independent experiments (with two technical replicates in experiment 1) (d, e) Memory T cell responses were assessed 12 weeks post-immunization by flow cytometry. Samples from each group were pooled and divided into four aliquots for downstream assays, resulting in four technical replicates per experiment. Spleens cells were analyzed for Tfh cells (d, CD4+ CD44+ CD62L- GL7+ CXCR5+ PD-1+), and lung cells for Tcm cells (e, CD4+ CD44+ CD62L+) following ex vivo restimulated with 2.5 µg/ml of SARS-CoV-2 RBD peptide pool. Data were obtained from two independent experiments, each involving 6 mice per group. Data are presented as geometric mean ± SEM. Significant differences between groups were determined by one-way ANOVA, with significance indicated as *p < 0.05, **p < 0.01, ***p < 0.001, ****p < 0.0001.