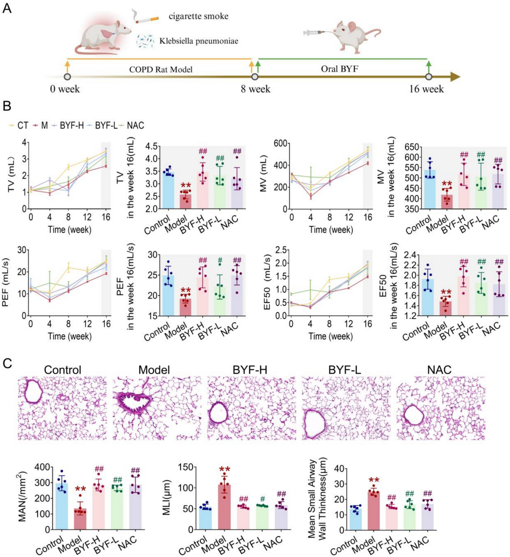
Fig. 1

The Bufei Yishen formula improves pulmonary function and pathological changes in COPD rats. BYF (11.6, 5.8 g/kg) and N-acetylcysteine (NAC, 54 mg/kg) were administered to COPD rats for 9 to 16 weeks. (A) Flow chart of the animal experiment. (B) Lung function including tidal volume (TV), minute volume (MV), peak expiratory flow (PEF), and expiratory flow at 50% tidal volume (EF50). (C) Pathological changes in pulmonary tissue (H&E, × 200) and its quantitative analysis, including mean alveolar number (MAN), mean linear intercept (MLI), and mean small airway wall thickness. Values are expressed as the mean ± SEM (n = 6), *P < 0.05, **P < 0.01 compared with the control group; #P < 0.05, ##P < 0.01 compared with the model group.