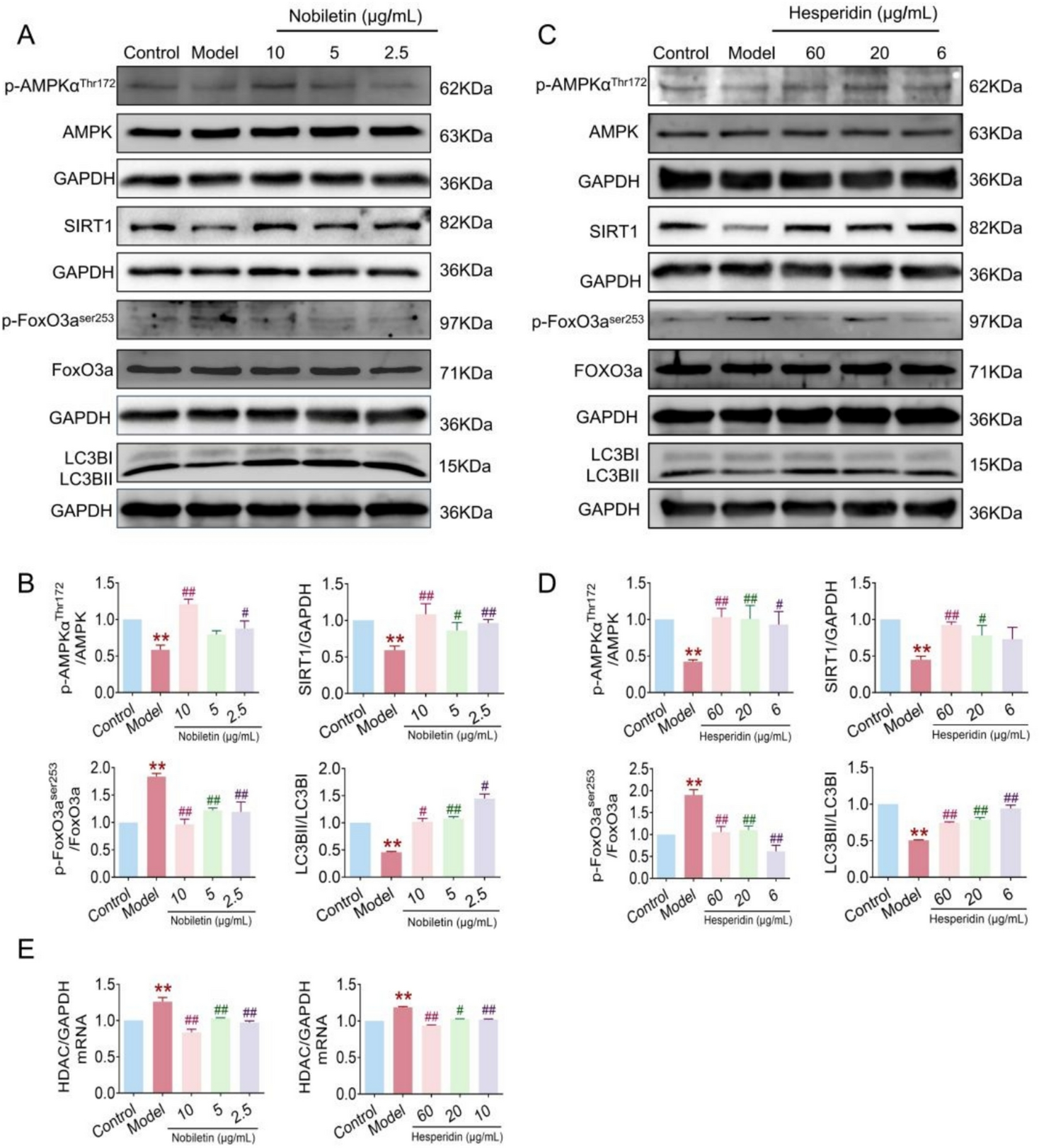
Fig. 10

Nobiletin and hesperidin inhibited cellular senescence and activated AMPK-Sirt1-foxO3a-mediated autophagy. 16-HBE cells were treated with nobiletin or hesperidin for 3 h, and then challenged with CSE/LPS for 24 h. (A-D) Protein levels of phosphorylated AMPK, Sirt1 and FoxO3a. (E) The mRNA levels of HDAC. Values are expressed as the mean ± SEM (n = 3), *P < 0.05, **P < 0.01 compared with the control group; #P < 0.05, ##P < 0.01 compared with the model group.