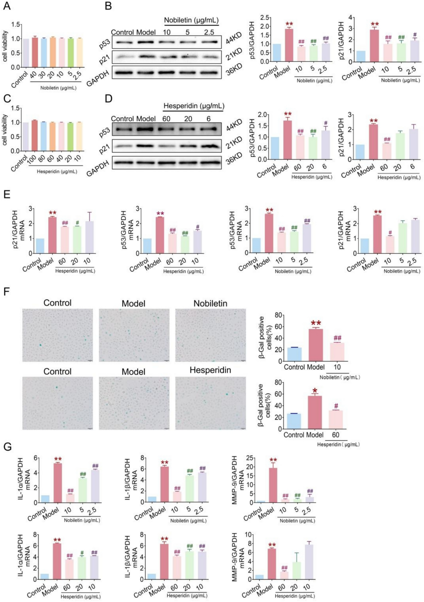
Fig. 9

Nobiletin and hesperidin inhibited cellular senescence and activated AMPK-Sirt1-foxO3a-mediated autophagy. 16-HBE cells were treated with nobiletin or hesperidin for 3 h, and then challenged with CSE/LPS for 24 h. The impact of Nobiletin (A) and hesperidin (C) on cell viability. (B, D) Protein levels of p53 and p21. (E) The mRNA levels of p53 and p21. (F) The activity of β-galactosidase. (G) The mRNA levels of IL-1α, IL-1β and MMP-9..Values are expressed as the mean ± SEM (n = 3), *P < 0.05, **P < 0.01 compared with the control group; #P < 0.05, ##P < 0.01 compared with the model group.