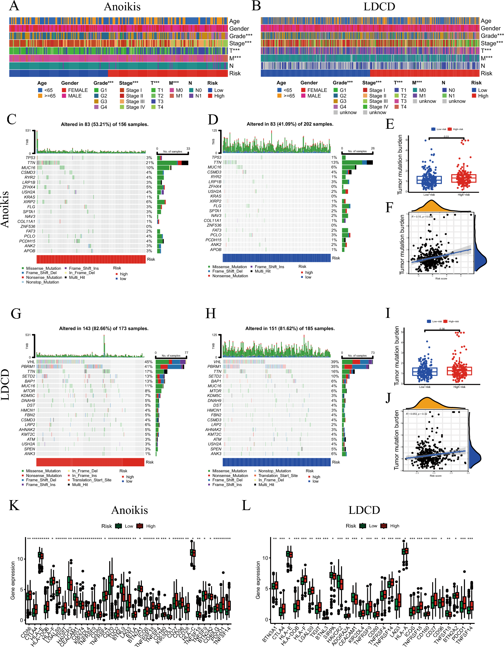
Fig. 8

Molecular characteristics and immune escape mechanisms. (A, B) Clinical information of patients under Anoikis and LDCD. (C, D) Somatic mutation analysis for Anoikis. (E, F) TMB analysis for Anoikis. (G, H) Somatic mutation analysis for LDCD. (I, J) TMB analysis for LDCD. (K, L) Expression levels of immune checkpoint-related genes in Anoikis and LDCD.