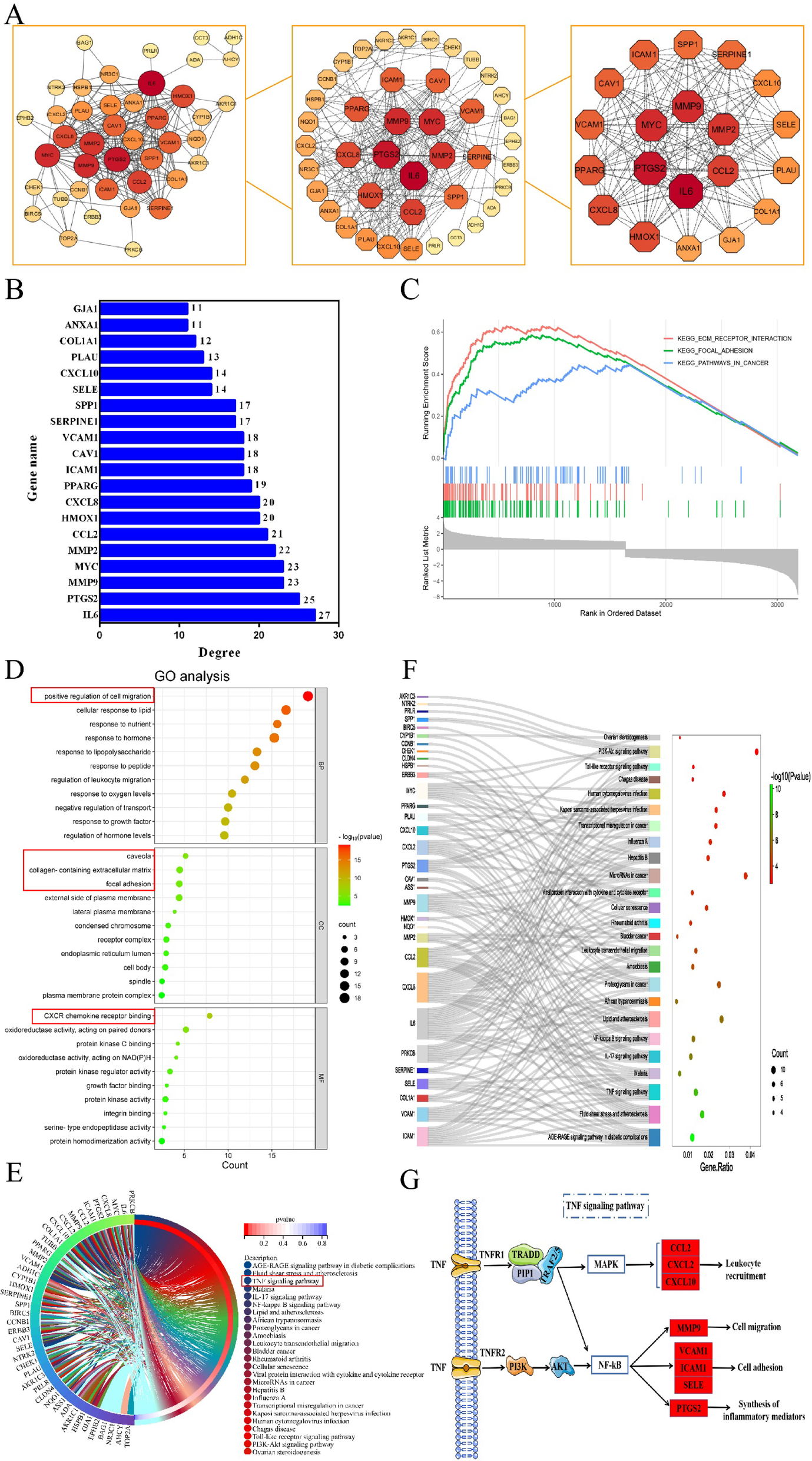
Fig. 3

Construction of the PPI network and pathway enrichment analysis of HF-GC-DEGs. (A) PPI network of HF-GC-DEGs. (B) Top 20 HF-GC-DEGs with the highest degree centrality. (C) Gene set enrichment analysis (GSEA) of HF-GC-DEGs. (D) Gene Ontology (GO) enrichment analysis of HF-GC-DEGs. (E) Kyoto Encyclopedia of Genes and Genomes (KEGG) pathway analysis of HF-GC-DEGs. (F) Sankey diagram illustrating the associations between HF-GC-DEGs and signaling pathways. (G) Molecular functions of hub genes within the TNF signaling pathway.