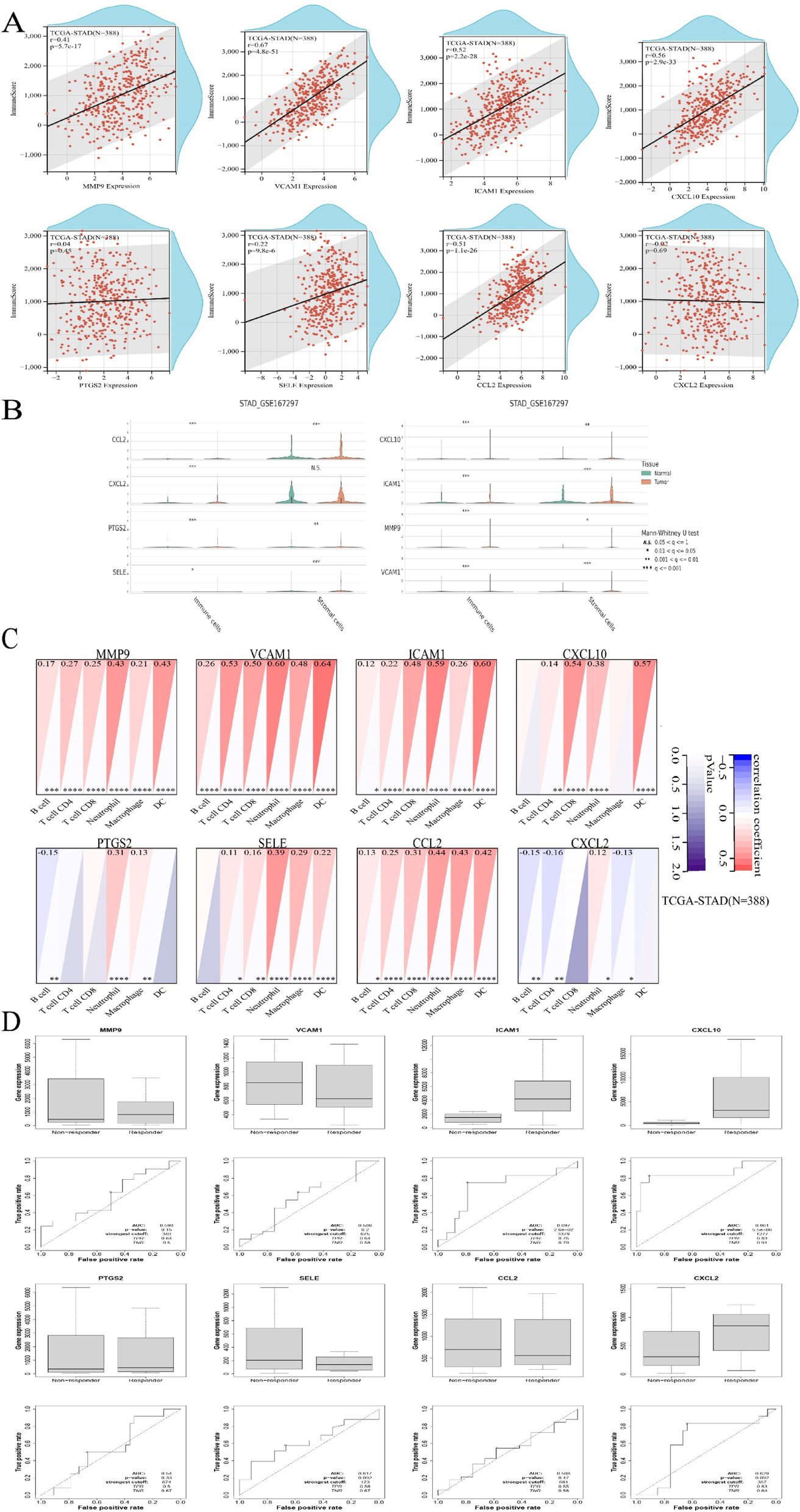
Fig. 5

Correlation analysis between hub genes, immune infiltration, and immunotherapy. (A) Immunoscore analysis of hub genes in GC, using data from the SangerBox database. (B) Correlation between hub genes and immune cells in GC, based on data from the TISCH2 database. (C) Correlation analysis between hub genes and six major immune cells in GC, with data from the SangerBox database. (D) Correlation analysis of hub genes with PD1 immunotherapy response in GC, using data obtained from the ROC Plotter database.