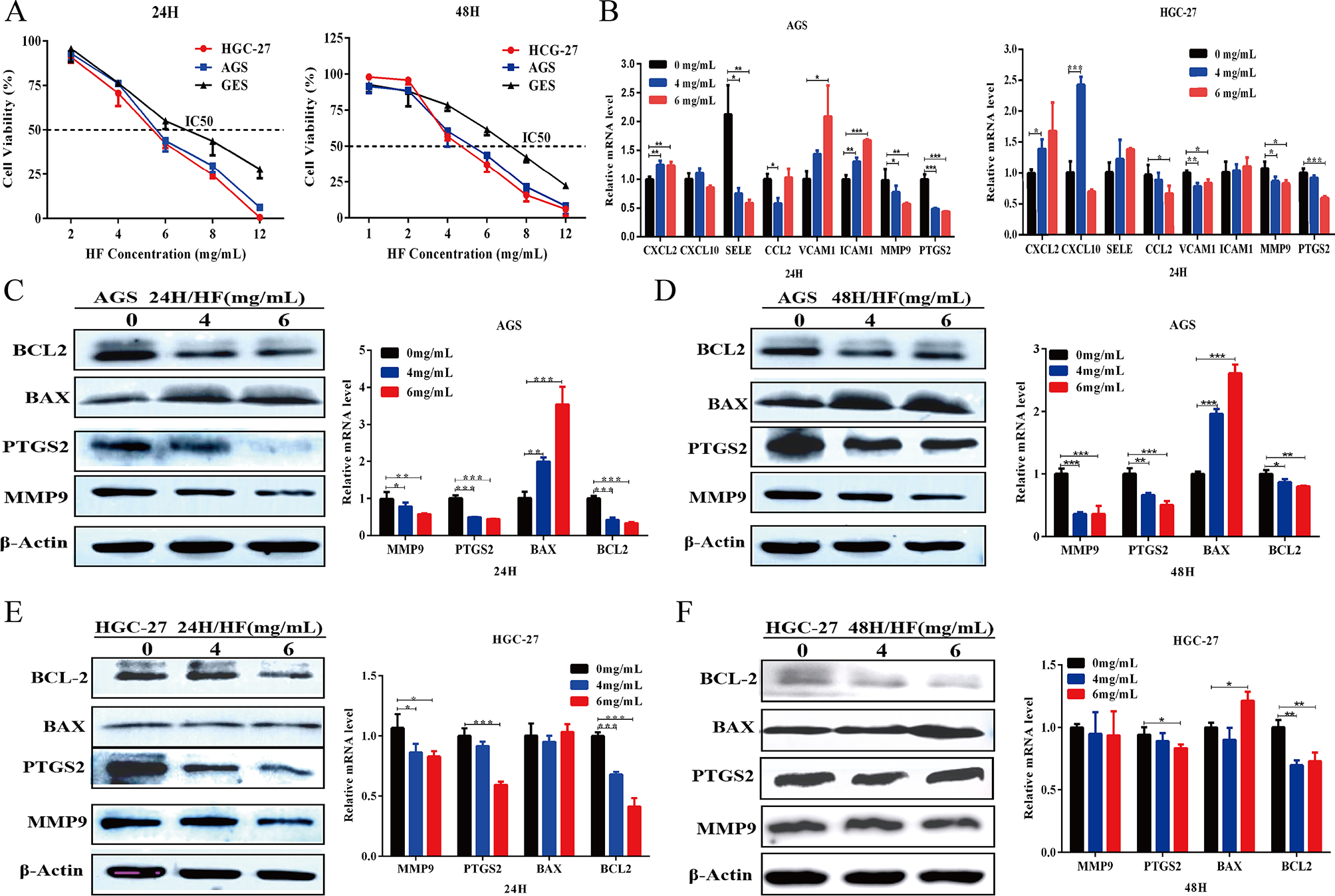
Fig. 9

Impact of HF at varying concentrations on the expression of metastasis- and apoptosis-related proteins in gastric cancer cells. (A) Cell viability after treatment with varying concentrations of HF for 24 h and 48 h. (B) Differential expression of mRNA for hub genes in AGS and HGC-27 cells after 48 h of treatment with various concentrations of HF. (C-D) Changes in the expression levels of BCL-2, BAX, PTGS2, and MMP9 at the protein and mRNA levels in AGS cells after 24 h and 48 h of HF treatment. (E-F) Changes in the expression levels of BCL-2, BAX, PTGS2, and MMP9 at the protein and mRNA levels in HGC-27 cells after 24 h and 48 h of HF treatment. Data are shown as mean ± SD, with significance levels indicated by * p < 0.05, ** p < 0.01, *** p < 0.001.