Fig. 2
From: NLRP3 inflammasome inhibits mitophagy during the progression of temporal lobe epilepsy

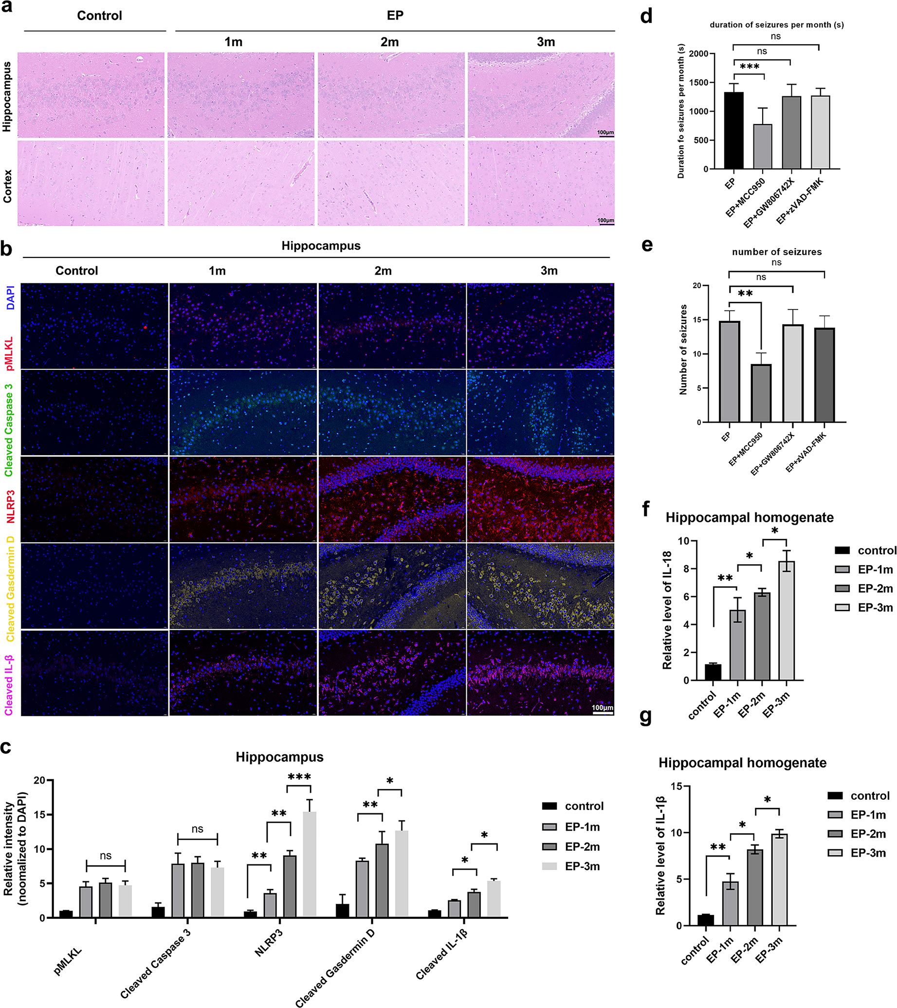
Activation of pyroptosis in the epileptic rat model and the effect of NLRP3 inflammasome inhibition on seizure activity. (a) Representative Hematoxylin and Eosin staining images of hippocampus and cortex in control group and EP group; Scale bar: 100 μm. (b) Representative immunofluorescence images of necroptosis marker (pMLKL, red), apoptosis marker (cleaved caspase3, green), pyroptosis markers (NLRP3, red; cleaved Gasdermin D, yellow; cleaved IL-1β, purple) and DAPI (blue) in the hippocampus of rats; Scale bar: 100 μm. (c) Fluorescence intensity of pMLKL, cleaved caspase-3, NLRP3, cleaved Gasdermin D and cleaved IL-1β in the hippocampus of rats (n = 3). (d,e) Total duration of seizures per month and total number of seizures per month in EP group and treatment groups (n = 3). The inhibitors MCC950 (1 mg/kg, iv, twice a week for 3 month, a NLRP3 activation inhibitor), GW806742X (0.2 mg/kg, iv, three times a week for 3 month, a necroptosis inhibitor), and zVAD-FMK (3 mg/kg, iv, twice a week for 3 month, a apoptosis inhibitor) were applied. (f,g) The level of IL-1β and IL-18 in the hippocampus of rats detected by ELISA (n = 3). EP group: the epileptic model rat group; 1 m, 2 m, and 3 m represent at 1, 2, and 3 months after the onset of spontaneous recurrent seizures, respectively. Unless specified otherwise, the data are presented as means ± SEM (error bar) and compared using the two-sided Student’s t test; *P < 0.05; **P < 0.01; and ***P < 0.001; ns, no significance.