Fig. 5
From: RNA demethylase ALKBH5 regulates cell cycle progression in DNA damage response

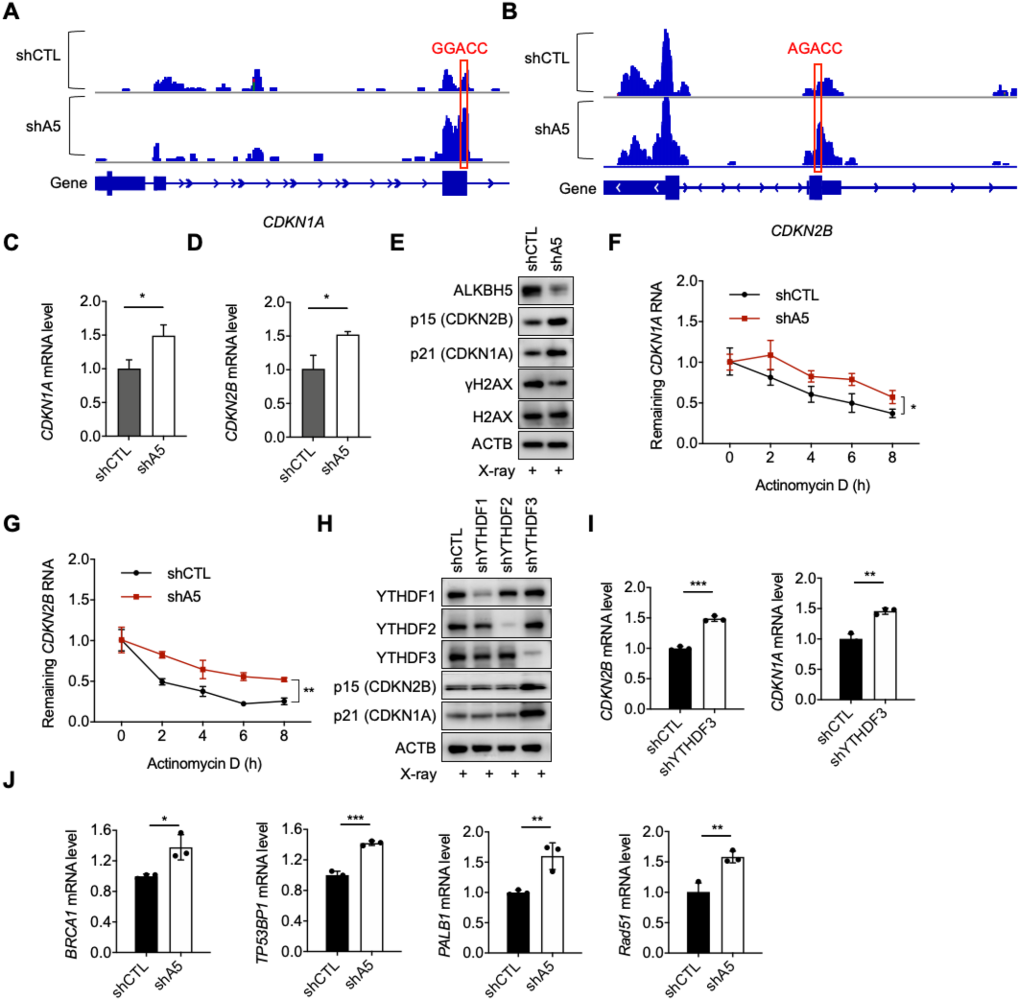
ALKBH5 regulates the stability and expression of CDKN1A and CDKN2B through YTHDF3. (A) IGV tracks exhibiting the reads coverage of CDKN1A gene in m6A-seq data from the control and ALKBH5-KD HE293T cells. The RRACH sites located within m6A peaks are marked by red rectangle. (B) IGV tracks exhibiting the reads coverage of CDKN2B gene in m6A-seq data from the control and ALKBH5-KD HE293T cells. The RRACH sites located within m6A peaks are marked by red rectangle. (C, D) The mRNA expression levels of CDKN1A (C) and CDKN2B (D) in the control and ALKBH5 knockdown cells after X-ray exposure. The values obtained are indicated as Mean ± SD. Data were compared statistically using the two-tailed Student’s t-test. (*, p < 0.05). (E) Immunoblotting of CDKN1A and CDKN2B in the control and ALKBH5 knockdown cells after X-ray exposure. Original blots are presented separately. (F, G) The mRNA degradation curves of CDKN1A (F) and CDKN2B (G) in the control and ALKBH5 knockdown cells after X-ray exposure. The values obtained are indicated as Mean ± SD. Data were compared statistically using the two-tailed Student’s t-test. (*, p < 0.05; **, p < 0.01). (H) Immunoblotting of CDKN1A and CDKN2B in the control and YTHDF1/2/3 knockdown cells after X-ray exposure. Original blots are presented separately. (I) The mRNA level of CDKN2B/CDKN1A in the control and YTHDF3 knockdown cells following X-ray exposure. (J) The mRNA level of DNA factors in HEK293T cells following X-ray exposure.