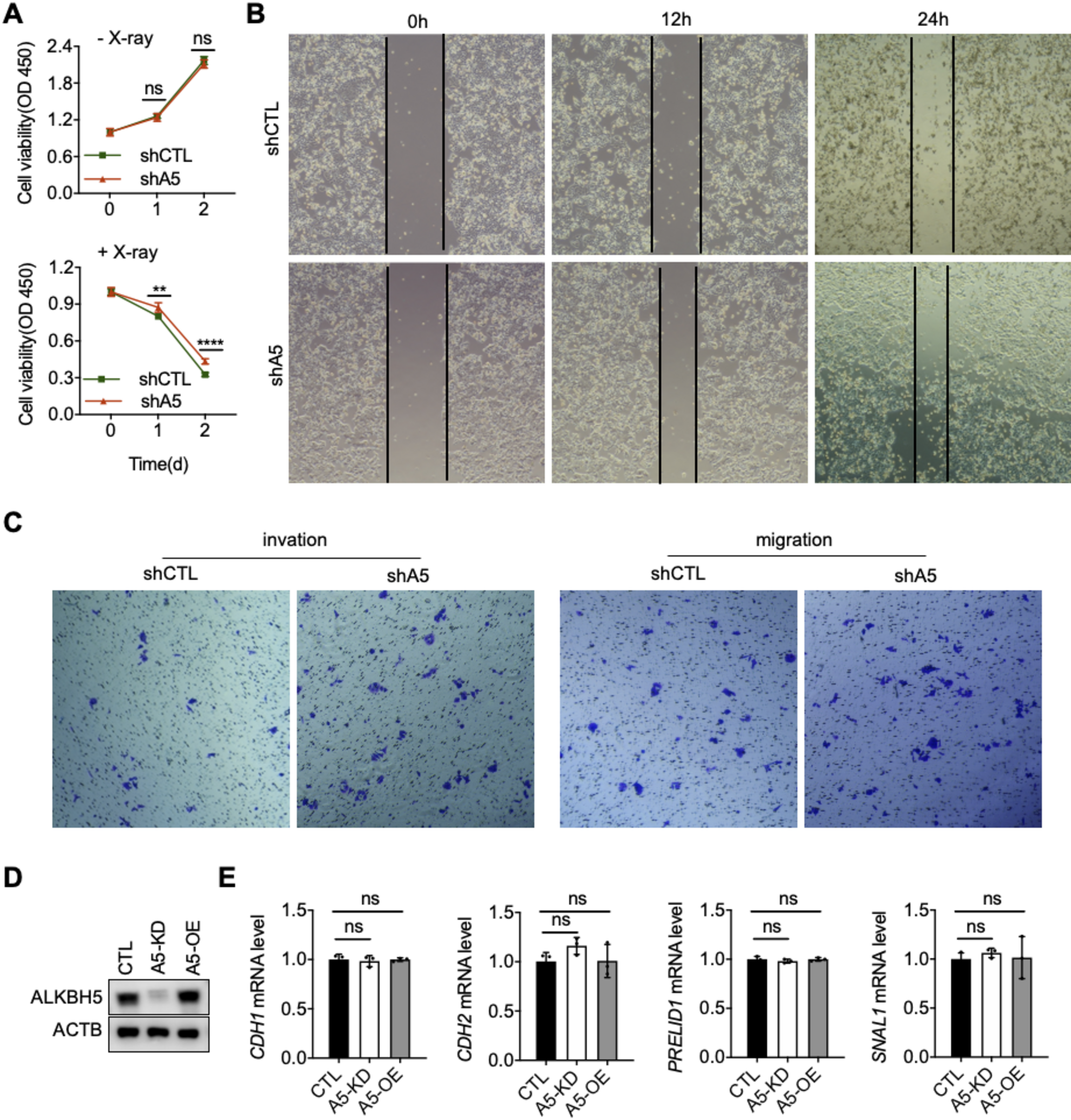
Fig. 7
From: RNA demethylase ALKBH5 regulates cell cycle progression in DNA damage response

ALKBH5 promotes the malignant phenotype of HCT116 cells (10 Gy). (A) Cell viability of HCT116 cells with or without X-ray treatment (n = 5, t-test). (B) Representative image of wound healing assay of HCT116 cells. (C) Representative image of transwell assays of HCT116 cells. (D) Validation of A5 knockdown and overexpression. Original blots are presented separately. (E) The mRNA level of EMT markers in HCT116 cells following X-ray exposure. **P < 0.01, ***P < 0.001, ****P < 0.0001.