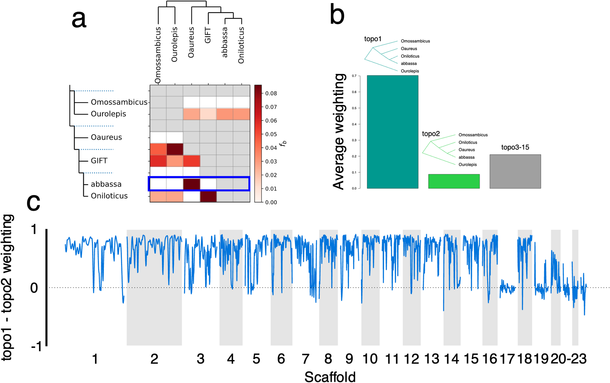
Fig. 3

Introgression of O. aureus into the Abbassa genome. Phylogenetic representation across genomes of species as estimated by TWISST. (A) Normalized weights across the O. niloticus Abbassa genome assembly for the three different phylogenies. The blue box highlights the row demonstrating the O. aureus—Abbassa introgression (B) Genome-wide average weighting of the species tree, where the reference O. niloticus is sister to Abbassa (topo1), the putative introgression tree, where the reference O. aureus is sister to Abbassa (topo2) and all other topologies in total (topos3-15) (C). Relative weighting topo1—that of topo2—Negative values reflect regions showing potential introgression as topo2 is more frequent.