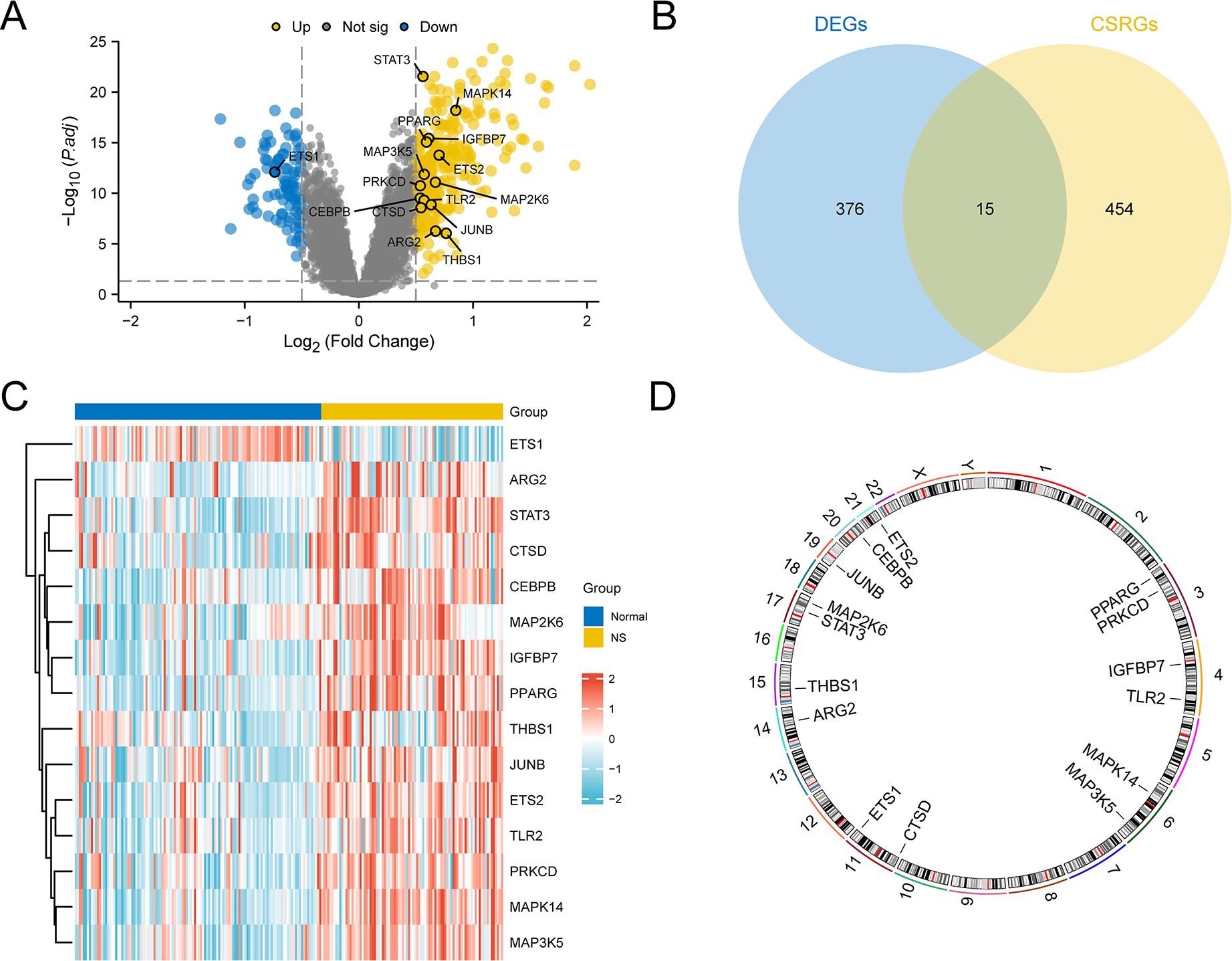
Fig. 3

Differential gene expression analysis. (A) Volcano plot of DEGs in septicemia (NS) samples and control (Normal) samples from the combined GEO datasets. (B) Venn diagram of DEGs and cellular senescence-related genes (CSRGs) in the integrated GEO Datasets (Combined Dataset). (C) Heat map of DEGs related to cellular senescence (CSRDEGs) in the integrated GEO Datasets (Combined Dataset). (D) Chromosomal mapping of CSRDEGs. NS, neonatal septicemia; DEGs, differentially expressed genes; CSRGs, cellular senescence-related genes; CSRDEGs, cellular senescence-related differentially expressed genes. Yellow indicates NS samples, and blue indicates Normal samples. Red indicates high expression, and blue indicates low expression in the heatmap.