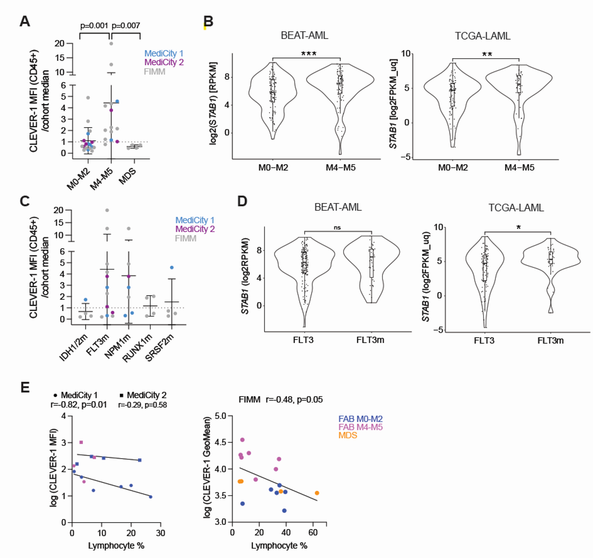
Fig. 2

High CLEVER-1 levels in AML with monocytic differentiation. (A) Total CLEVER-1 expression (in CD45 + cell population) in each analyzed sample, normalized to sample cohort median, grouped by disease and AML FAB type. (B) Violin plots showing STAB1 RNA expression in BEAT-AML (n = 192) and TCGA-AML (n = 132) patient datasets categorized by FAB class. or (C) CLEVER-1 expression grouped by myeloid mutations present in the analyzed samples. (D) Violin plots showing STAB1 RNA expression in BEAT-AML and TCGA-AML datasets according to FLT3 mutation status. In A and C, each dot represents a sample, line shows mean +/- s.d. Sample cohorts are indicated by different colors. In C, one sample can appear in multiple groups. Only mutations present in at least 10% of the samples, were included. P values are based on Kruskal-Wallis and Dunn’s test. For B and D, box plots display median and interquartile range. Wilcoxon rank-sum test. (E) Pearson correlation of lymphocyte frequency (% from CD45 + cells) and total CLEVER-1 expression in MediCity (MediCity 1 = circle, MediCity 2 = square) and FIMM cohorts. Each sample is a dot and color indicates FAB type/disease. ***, P-value < 0.001; **, P-value < 0.01; * P-value < 0.05; NS, not significant.