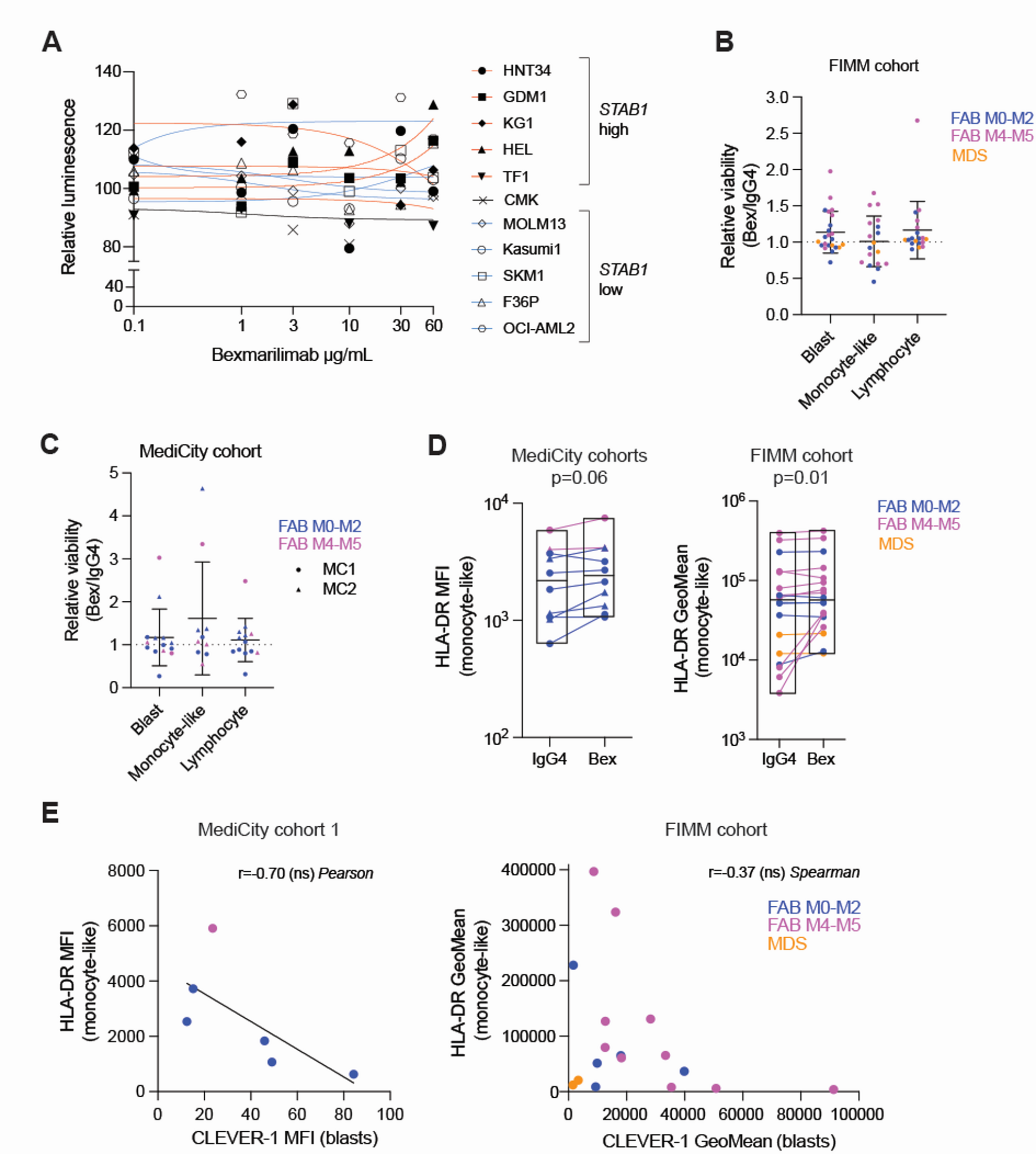
Fig. 3

HLA-DR expression induction in monocyte-like cells upon ex vivo bexmarilimab treatment. (A) Relative luminescence (versus IgG4 treated), indicating the amount of ATP in AML cell lines after 72 h treatment with increasing concentrations of bexmarilimab. Data is from one experiment, mean calculated from technical replicates (n = 2/concentration). Red lines = STAB1high cell lines, black line = STAB1mid cell line, blue lines = STAB1low cell lines. (B) Relative viability (normalized to IgG4) of primary bone marrow cell populations after 48 h bexmarilimab (Bex) treatment from FIMM cohort samples and from (C) Medicity cohorts’ samples (cohort 1/MC1 = circle, cohort 2/MC2 = triangle). Samples are labeled with colour according to FAB subtype/disease, mean and sd per cell population is indicated. Dashed line represents IgG4 control. Only cell populations with enough cells were included in the analysis (≥ 5% of parent population or > 100 events in IgG4-treated at 48 h). (D) HLA-DR expression (Median Fluorescence Intensity, MFI or Geometric Mean Intensity, GeoMean) on monocyte-like cells after 48 h treatment with 50 µg/mL IgG4 (irrelevant human IgG4, isotype control) or bexmarilimab (Bex) in all three sample cohorts. P-values derived from paired t-test (MediCity cohorts) or Wilcoxon signed rank test (FIMM cohort). The results from one sample are connected by a line and boxplots show treatment group mean (min, max). Only samples with enough monocyte-like cells were included in the analysis (≥ 5% of parent population or > 100 events in IgG4-treated at 48 h). Samples are labeled with colour according to FAB subtype/disease and MediCity cohort 1 and 2 samples marked by different shapes. (E) Correlation plots of blast cell surface CLEVER-1 expression versus HLA-DR expression in monocyte-like cells from MediCity cohort 1 and FIMM cohort. Samples are labeled with colour according to FAB subtype/disease.