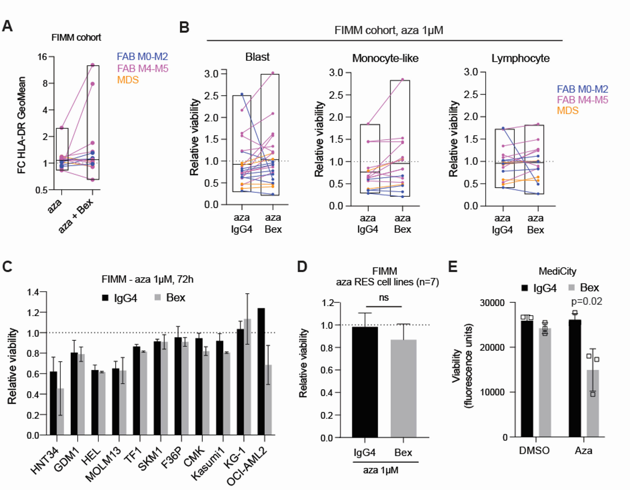
Fig. 4

Antigen presenting molecule expression is increased after treatment with bexmarilimab with and without azacitidine. (A) Fold change (FC) of HLA-DR expression after treatment with 300nM azacitidine in combination with IgG4 or bexmarilimab, both compared to IgG4 treatment, in FIMM cohort samples. The results from one sample are connected by a line and boxplots show treatment group mean (min, max). Samples with sufficient total viable cell yield after thawing were tested with the combination treatment and only samples with enough monocyte-like cells were included in the analysis (≥ 5% of parent population or > 100 events in IgG4-treated at 48 h). Bex = bexmarilimab (50 µg/mL), aza = azacitidine (300 nM). Samples are labeled with colour according to FAB subtype. (B) Relative viability (normalized to IgG4) of primary bone marrow cell populations after 48 h azacitidine (aza; 1 µM) plus IgG4 or bexmarilimab (Bex) treatment, in FIMM cohort samples Samples are labeled with colour according to FAB subtype/disease, results from one sample are connected by a line and boxplots show mean (min/max) per treatment group. Dashed line represents IgG4 control. Only cell populations with enough cells were included in the analysis (≥ 5% of parent population or > 100 events in IgG4-treated at 48 h). (CC) Relative viability (normalized to IgG4), measured by Cell Titer Glo at FIMM, after 72 h 1 μm azacitidine plus IgG4 or bexmarilimab (Bex) treatment of 11 AML cell lines and (D) pooled of 7 AML cell lines that were resistant to azacitidine (TF1, SKM1, F36P, CMK, Kasumi1, KG-1, OCI-AML2; >80% relative viability). For C) all cell lines were tested once, average and standard deviations are calculated from technical replicates (n = 2). Statistical significance for D was tested with paired t-test (n = 7). (E) Fluoresence, indicating cell viability, measured at MediCity with Alamar Blue, of KG1 AML cell lines, after 7 day treatment with bexmarilimab or IgG4 plus 1 μm azacitidine or DMSO. Data is presented as mean +/- sd from three replicate experiments.