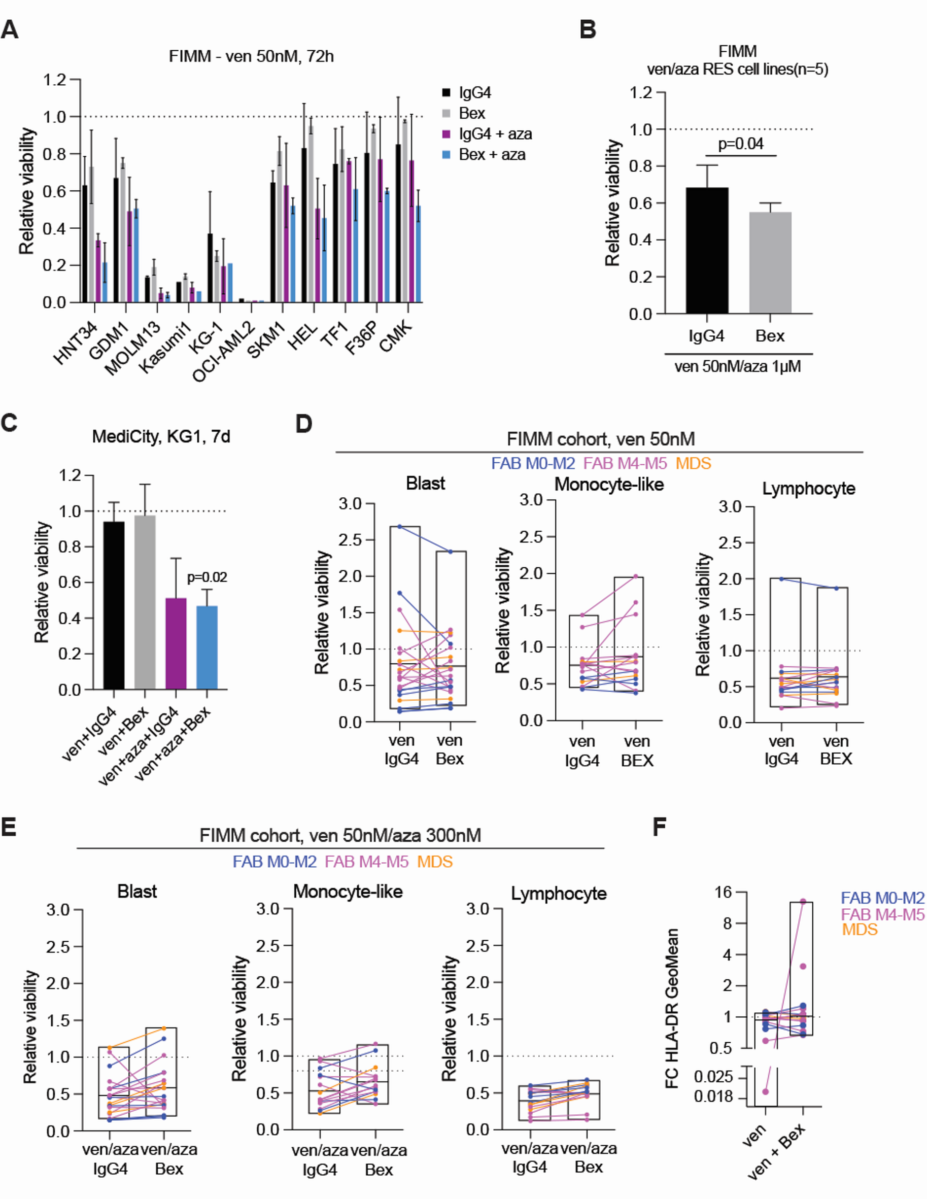
Fig. 5

Bexmarilimab overcomes venetoclax resistance in AML cell lines. (A) Relative viability (normalized to IgG4), measured by Cell Titer Glo at FIMM, of 11 AML cell lines after 72 h treatment with 50nM venetoclax (ven) or venetoclax/azacitidine (aza; 1 µM) plus IgG4 or bexmarilimab (Bex) and (B) pooled of 5 AML cell lines that were resistant to venetoclax/azacitidine (GDM1, SKM1, TF1, F36P, CMK; >50% relative viability). For A) all cell lines were tested once, average and standard deviations are calculated from technical replicates (n = 2). Statistical significance for B was tested with paired t-test (n = 5). (C) Relative viability (normalized to IgG4), measured at MediCity with Alamar Blue, of KG1 AML cell lines, after 7 day treatment with venetoclax (50 nM) or venetoclax/azacitidine (1 µM) plus bexmarilimab (Bex) or IgG4. Data is presented as mean +/- sd from three replicate experiments. P value indicates difference between ven + aza + Bex and IgG4. ( D) Relative viability (normalized to IgG4) of primary bone marrow cell populations after 48 h venetoclax (ven; 50 nM) or (E) venetoclax/azacitidine (300 nM) plus IgG4 or bexmarilimab (Bex) treatment, in FIMM cohort samples. Samples are labeled with colour according to FAB subtype/disease, results from one sample are connected by a line and boxplots show treatment group mean (min, max). Dashed line represents IgG4 control. Only cell populations with enough cells were included in the analysis (≥ 5% of parent population or > 100 events in IgG4-treated at 48 h). (F) Fold change (FC) of HLA-DR expression in FIMM cohort samples after treatment with venetoclax (5 nM) plus IgG4 or bexmarilimab, both compared to IgG4 treatment. The results from one sample are connected by a line and boxplots show treatment group mean (min, max). Only samples with enough monocyte-like cells were included in the analysis (≥ 5% of parent population or > 100 events in IgG4-treated at 48 h).