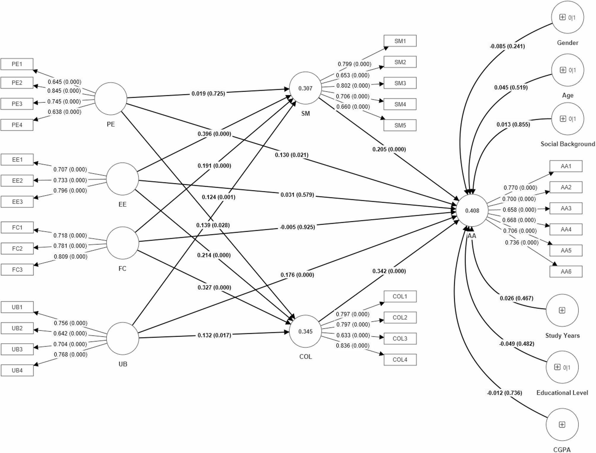
Fig. 3

Structural model illustrating the direct and indirect relationships among the study constructs. The model examines the influence of Performance Expectancy (PE), Effort Expectancy (EE), Facilitating Conditions (FC), and Use Behavior (UB) on Shared Metacognition (SM) and Cognitive Offloading (COL), which in turn impact Academic Achievement (AA). Path coefficients and p-values are displayed along the arrows. Outer loadings for individual items and R² values for endogenous constructs are also presented. Demographic variables (gender, age, social background, study years, educational level, and field of study) were tested as control variables and found to have no significant effects on AA.