Fig. 2
From: Mathematical modelling of the role of Langerhans cells in the dynamics of HPV infection

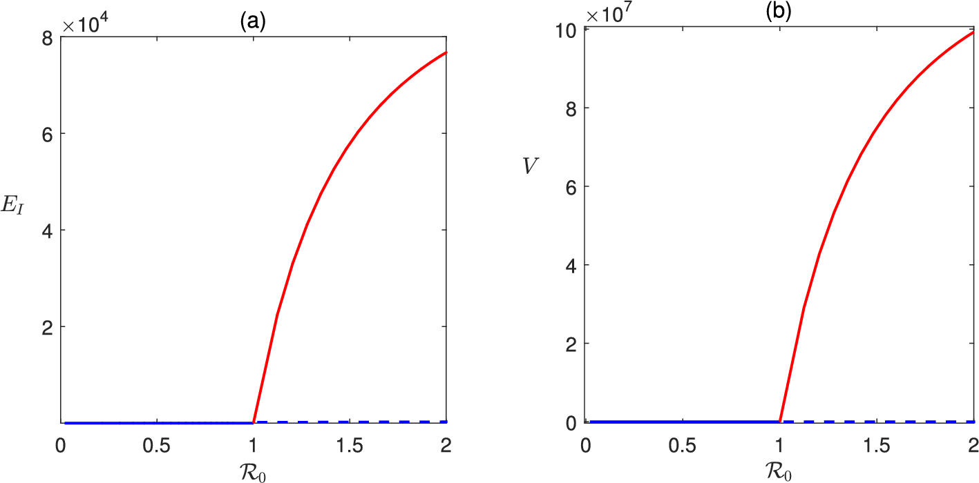
Bifurcation diagram of the model (1). The disease-free steady state \(E_0\), shown in blue, is stable for \(\mathscr {R}_0<1\) and unstable for \(\mathscr {R}_0>1\), where the chronic equilibrium \(E^*\) exists and is stable.