Fig. 5
From: Taletrectinib promotes pyroptosis in colorectal carcinoma via SRC/AKT/mTOR axis inhibition

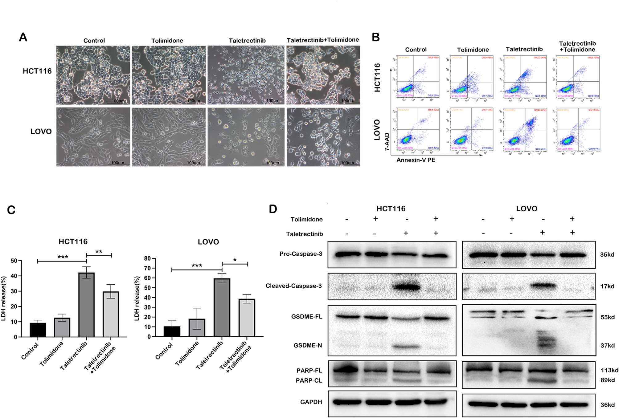
Taletrectinib induces colorectal cancer cell pyroptosis by inhibiting SRC. SRC expression was upregulated through cell transfection, and taletrectinib treatment was performed for 24 h. (A) Microscopic images showing morphological changes, characteristic of pyroptosis, observed in cells. (B) Annexin V-PE/7-AAD staining was performed to determine the proportion of pyroptotic cells. (C) A lactate dehydrogenase (LDH) release cytotoxicity test showed that SRC overexpression may reduce LDH release caused by taletrectinib treatment. (D) Western blotting was performed to detect the protein expression of caspase-3, cleaved-caspase-3, gasdermin E (GSDME), GSDMDE-N, PARP, PARP-NL, and GAPDH in HCT116 and LoVo cells. *P < 0.05, **P < 0.01, ***P < 0.001.