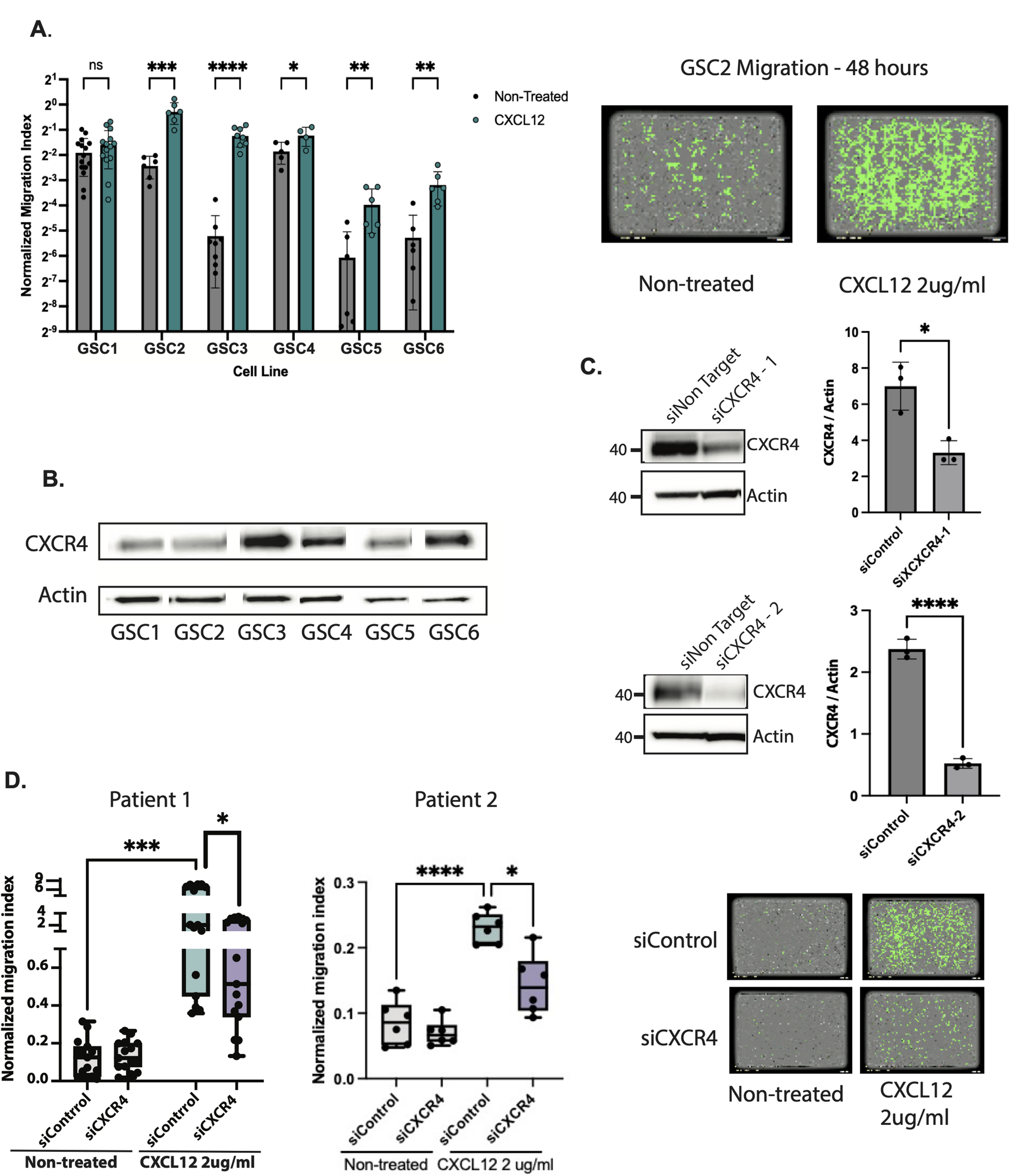
Fig. 1

CXCL12 induces GSC chemotaxis via CXCR4 receptor. (A) Chemotaxis assay of 6 patients derived GSCs treated with 2 ug/ml CXCL12. Images were taken at 48 h using Incucyte Live cell imaging (Sartorius). Left panel shows normalized migration index ([GSC’s area in bottom well]/GSC’s area in top well)) at 48 h compared to non-treated GSCs. CXCL12 induces significant increase in GSC migration (n = 6–14 per GSC, *p < 0.05, **p < 0.001, ***p < 0.00005, ****p < 0.000001, Student’s t-test). Right panel shows representative images of migrating GSCs (objects with the green “mask”) in bottom well at 48 h (left: non-treated, right: 2 ug/ml CXCL12). (B) Expression of CXCR4 in 6 patients derived GSCs. (C) Representative Western blot showing inhibition of CXCR4 expression with two independent siRNAs. Quantification of CXCR4 after siRNA inhibition shows that both siRNAs significantly inhibit CXCR4 expression but siCXCR4-2 showed a better response (n = 3, *p < 0.05, ***p < 0.0001, Student’s t-test). Actin was used as loading control. (D) Chemotaxis assay of 2 patient-derived GSCs treated with 50 nM siCXCR4 for 3 days followed by incubation with 2 ug/ml CXCL12 for 2 days. Inhibition of CXCR4 induces significant inhibition of GSC chemotaxis in response to CXCL12 (n = 12 experiments for patient 1, N = 5 experiments for patient 2, ***p < 0.001, *p < 0.05, Student’s t-test).