Fig. 8
From: Optimization and evaluation of an experimental subarachnoid hemorrhage model in mice

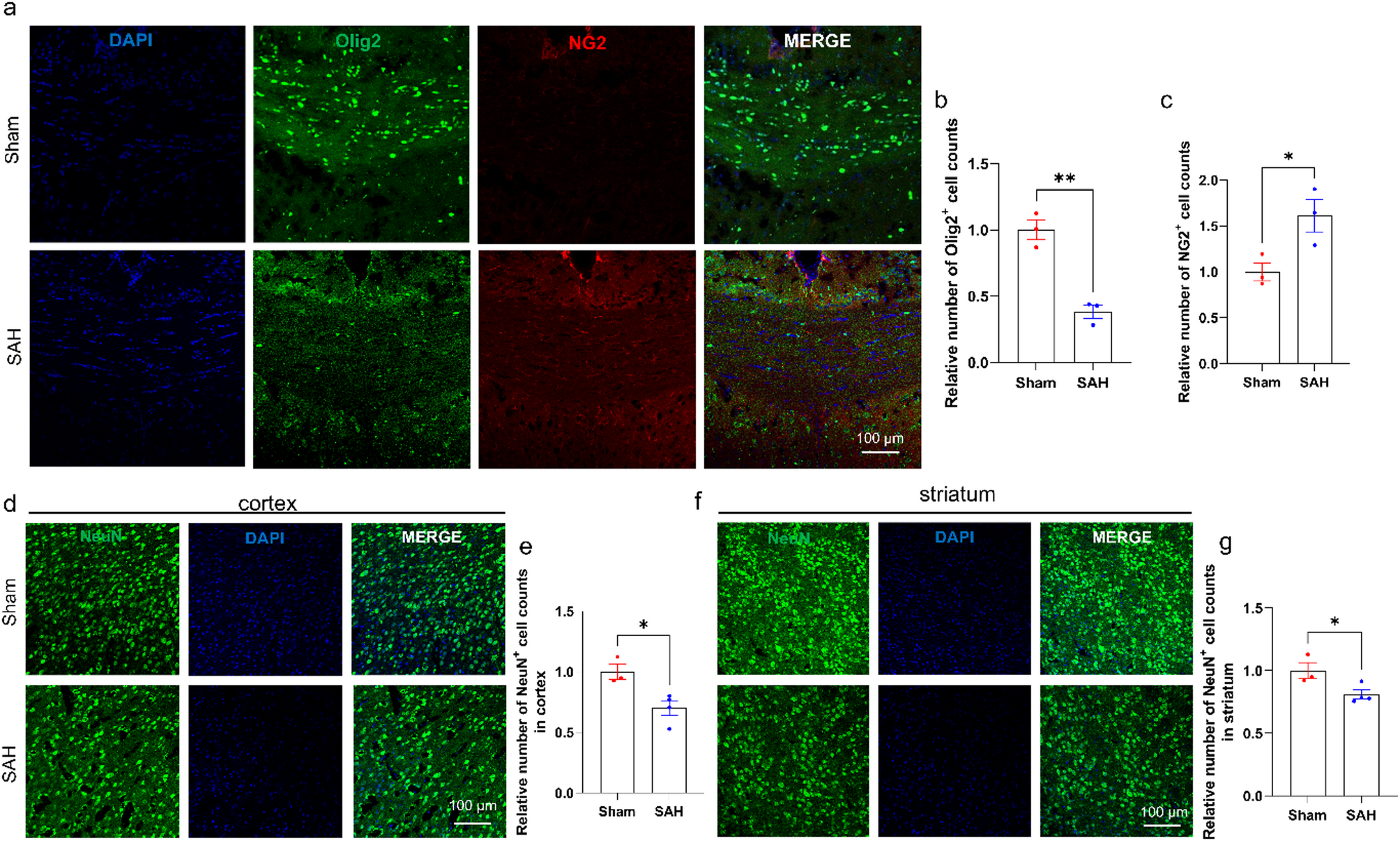
Oligodendrocyte Injury and Proliferation, and Neuronal Damage in the Cortex and Striatum After SAH in mice. (a) Immunofluorescence images of Olig2 and NG2 in the corpus callosum (bregma − 0.5 mm) of sham and SAH mice. Scale bar = 100 μm. (b-c) Quantitative analysis of Olig2 and NG2 fluorescence in the corpus callosum of sham and SAH mice. n = 3. (d-g) Immunofluorescence images of NeuN staining in the cortex and striatum of sham and SAH mice. Scale bar = 100 μm. Quantitative analysis of NeuN fluorescence in the cortical and striatal regions of sham and SAH mice. n = 3. Note: * P < 0.05, ** P < 0.01, vs. sham group. SAH, Subarachnoid Hemorrhage; Olig2, Oligodendrocyte Transcription Factor 2; NG2: Neural/Glial Antigen 2 (marker for oligodendrocyte precursor cells); DAPI: 4′,6-diamidino-2-phenylindole (a nuclear stain); NeuN: Neuronal Nuclei (a marker for neurons).