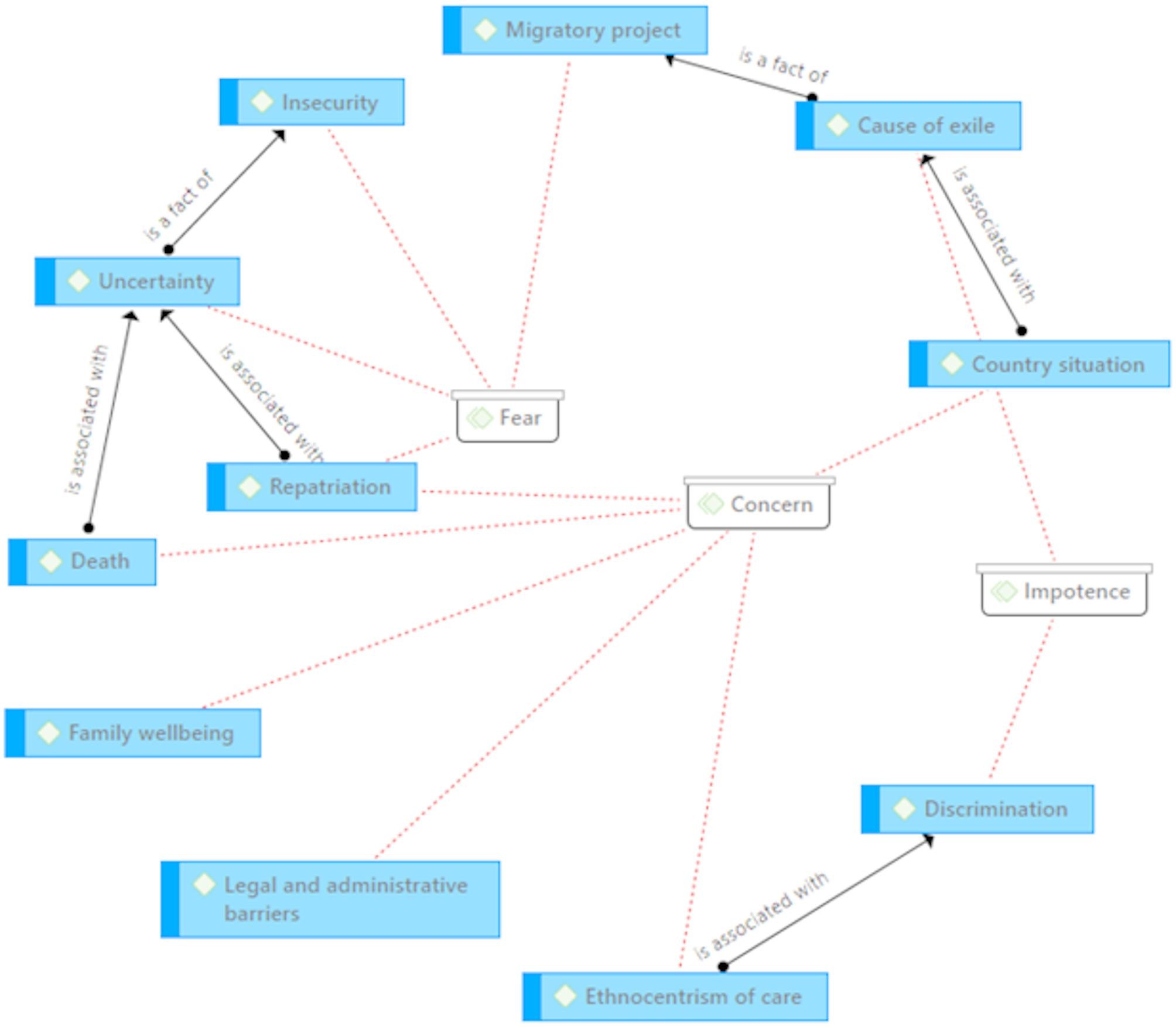
Fig. 1
From: Emotional dimension associated with the migratory experience of adult refugees and asylum seekers

Source: self-made. Elaborated using the software, Atlas.ti.
Relationship map of associations between the dimensions of fear, concern and impotence and their nodes.