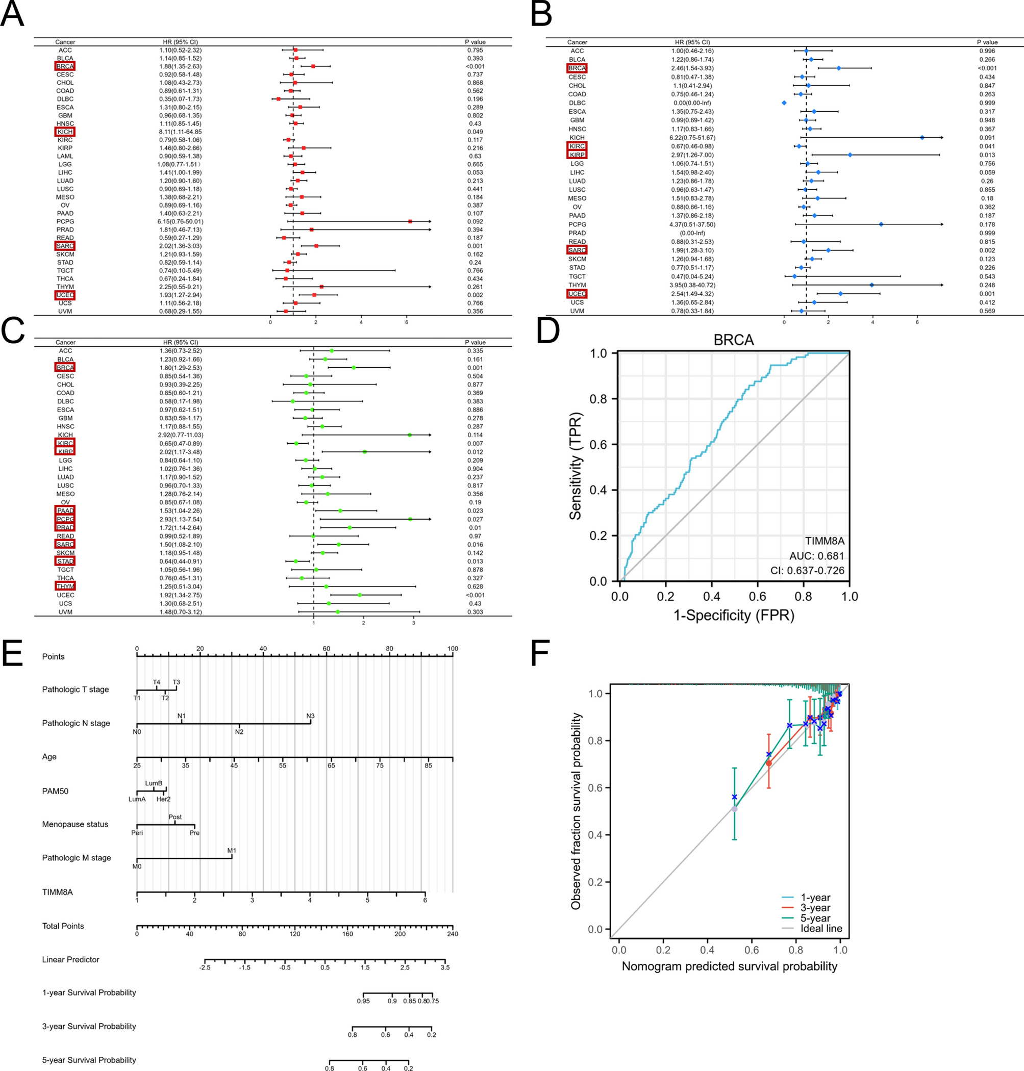
Fig. 2

Prognostic analysis of TIMM8A in pan-cancer. (A) Relationship between TIMM8A expression and OS in pan-cancer. (B) Relationship between TIMM8A expression and DSS in pan-cancer. (C) Relationship between TIMM8A expression and PFI in pan-cancer. (D) Predictive efficiency of TIMM8A expression on OS in breast invasive carcinoma patients. (E) Nomogram built to predict the survival probability in breast invasive carcinoma patients based on the multivariate analysis. (F) Calibration curve for evaluating 3-year survival probability. OS, overall survival; PFS, progression-free survival; DSS, disease-free survival.